SA612 есть вопрос.

Ответить
  • Автор
  • Сообщение
Не в сети
Аватара пользователя
Сообщения: 154
Зарегистрирован: 31 мар 2015 11:10
Откуда: Витебск
Контактная информация:

SA612 есть вопрос.

Сообщение android »

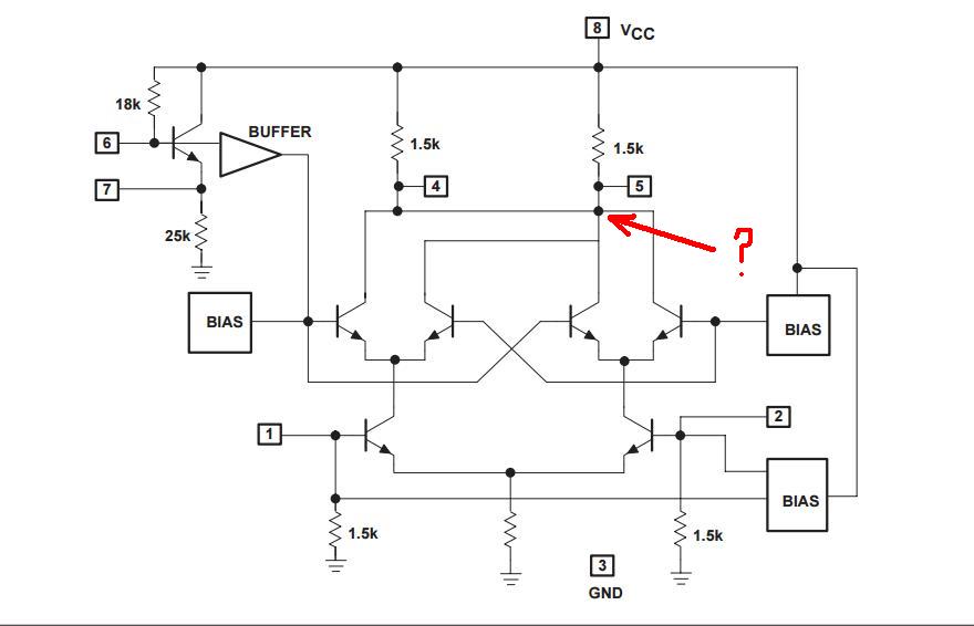
В справочниках по SA612 размещена картинка внутренней схемы чипа.
Хочу спросить у знающих людей, есть ли ошибка на схеме, где я показал стрелкой? Мне кажется что тут не должно быть соединения проводников... С какого перепугу все коллекторы соединены вместе? :-)
SA612-2.JPG
Если не ошибаюсь должно быть так, я подправил картинку.
SA612-3.JPG
Поправьте меня если я ошибаюсь. :nez-nayu:
Последний раз редактировалось android 21 окт 2015 19:10, всего редактировалось 1 раз.

Не в сети
Аватара пользователя
Сообщения: 454
Зарегистрирован: 03 фев 2013 17:23

Re: SA612 есть вопрос.

Сообщение EU2Q »

да ошибка есть
ваш вариант на мой взгляд правильный
_________________
Ex UN7QBQ Виктор

Не в сети
Аватара пользователя
Сообщения: 154
Зарегистрирован: 31 мар 2015 11:10
Откуда: Витебск
Контактная информация:

Re: SA612 есть вопрос.

Сообщение android »

EU2Q писал(а):да ошибка есть
ваш вариант на мой взгляд правильный
А если написать производителю. то они отсыпят мне десяток микросхемок? А? :smu:sche_nie: :du_ma_et:

На сайте NPX semiconductor в даташите
SA612A.pdf
(1.44 МБ) 854 скачивания
та же ошибка.
Если что. я первый увидел :-)
Последний раз редактировалось android 21 окт 2015 11:11, всего редактировалось 1 раз.

Не в сети
Аватара пользователя
Сообщения: 645
Зарегистрирован: 12 ноя 2011 14:02
Откуда: KO13WQ
Контактная информация:

Re: SA612 есть вопрос.

Сообщение EW4RF »

android писал(а):
EU2Q писал(а):да ошибка есть
ваш вариант на мой взгляд правильный
А если написать производителю. то они отсыпят мне десяток микросхемок? А? :smu:sche_nie: :du_ma_et:
Ага :-) отсыпють целый ящик:)
_________________
ЕW4RF 73:)

Не в сети
Аватара пользователя
Сообщения: 154
Зарегистрирован: 31 мар 2015 11:10
Откуда: Витебск
Контактная информация:

Re: SA612 есть вопрос.

Сообщение android »

EW4RF писал(а):Ага :-) отсыпють целый ящик:)
Готовлю ящик побольше :ya_hoo_oo:

Не в сети
Аватара пользователя
Сообщения: 154
Зарегистрирован: 31 мар 2015 11:10
Откуда: Витебск
Контактная информация:

Re: SA612 есть вопрос.

Сообщение android »

Ладно, это все шутки.
Так я все же прав или нет?

А еще такое ощущение, что они нарочно вносят ошибки в публикации.
Дурак не поймет что так надо(это про меня) :hi_hi_hi: , а умный промолчит и пойдет дальше. Он то уже все знает :ni_zia:

Не в сети
Аватара пользователя
Сообщения: 572
Зарегистрирован: 24 май 2017 18:28
Откуда: BY
Контактная информация:

Re: SA612 есть вопрос.

Сообщение Ferrum1827 »

Мне думается, что проблема кроется только в "копи-паст".
Применяя оные - никто не будет смотреть на схемотехнику внутри, чаще ориентиуются по внешним параметрам, примениминых для оной, которые и берутся в расчёт.

Ну и простой интерес - хотите собрать на дискретных элементах, чтобы повторить сабж ?

зы: а так по ДШ - много опечаток в тех же PIC'ах
_________________
Изображение

Не в сети
Аватара пользователя
Сообщения: 154
Зарегистрирован: 31 мар 2015 11:10
Откуда: Витебск
Контактная информация:

Re: SA612 есть вопрос.

Сообщение android »

Ferrum1827 писал(а): Ну и простой интерес - хотите собрать на дискретных элементах, чтобы повторить сабж ?
Собственно хочу пройти эволюцию развития радиоэлектроники от ламп до микросхем.... вакуумный диод уже делал :ti_pa:

Не в сети
Аватара пользователя
Сообщения: 572
Зарегистрирован: 24 май 2017 18:28
Откуда: BY
Контактная информация:

Re: SA612 есть вопрос.

Сообщение Ferrum1827 »

Да я без подколки спрашивал про интерес...
_________________
Изображение

Не в сети
Аватара пользователя
Сообщения: 154
Зарегистрирован: 31 мар 2015 11:10
Откуда: Витебск
Контактная информация:

Re: SA612 есть вопрос.

Сообщение android »

Ferrum1827 писал(а):Да я без подколки спрашивал про интерес...
Да я понимаю, конечно проще купить чем самому сделать, но интересно же как это устроено.
Например я делал диод для детекторного приемника на основе сульфида свинца. Забавная штука, мороки много пока попадешь в нужную точку на кристаллике, однако работает.
Вот транзистор самодельный я пока не знаю как сделать :-(
Человек без цели - это унылое создание. Это я так свое свободное время заполняю :hi_hi_hi:

Не в сети
Аватара пользователя
Сообщения: 271
Зарегистрирован: 08 дек 2013 17:59
Откуда: Гомель

Re: SA612 есть вопрос.

Сообщение EW8B »

Аналог нашей микросхемы К174ПС4
Вложения
K174PS4_2.jpg
_________________
Виктор EW8B (ex EW8BT; UC2OIQ)
Ответить