Эхо-репитер

Всё что связано с аппаратурой и антеннами
  • Автор
  • Сообщение
Не в сети
Сообщения: 4
Зарегистрирован: 02 май 2015 16:22

Re: Эхо-репитер

Сообщение sejko »

Доброго времени.
Спасибо большое за интересный проект!
Случайно нашел эту схему пол года назад, до этого о программировании микропроцессоров никогда и не думал. Почитал, посмотрел и вроде получилось...

Схема завелась, но работает весьма своеобразно.
Запись звука с приемника в вперемешку с гулом и шумом.
На 7-ой ноге ATtiny13 присутствует гул, как будто наводки 50 Гц, довольно громкие и звук с динамика УЗЧ (1вольт амплитудой) еле перебивает этот гул, часто схема уходит в запись этих помех и пока не кончается встроенная память не реагирует ни на что, а после включается и в эфир идет этот гам. Схема заэкранирована.

Собрал вторую схему из других микросхем, но и там то-же самое.
Пытался 7 ногу шунтировать конденсаторами - бесполезно, менял значения резисторов делителя R2 - R4 - не помогает.
Поменял ATtiny13 с другим .hex (который идёт с инсталятором Windows) и отличается на несколько байт от того, что в первом архиве в первом посте этой ветки, но без разницы.

С настройкой всё проходит как в инструкции, АЦП читается хорошо, звуковые файлы записываются и воспроизводятся громко и чётко.
Потратил кучу времени на перепроверки схемы, чтение форума и описания. Нигде ничего по этому поводу не нашел :-(
Откуда этот паразитный гул может браться?

ЗЫ вот для наглядного примера 10 секунд мп3 https://drive.google.com/file/d/0B6OPeQ ... sp=sharing, первый раз сдр-донгл ловит с одной станции, повтор соответственно от попугая. Помехи - не наводки излучаемые лампами дневного света итд это сидит внутри тиньки13, а их поменяно и перепрошито 3х3 раза.

Не в сети
Аватара пользователя
Сообщения: 582
Зарегистрирован: 11 июл 2012 19:09
Откуда: Витебск
Контактная информация:

Re: Эхо-репитер

Сообщение ew6ba »

Добрый день!!
Очень странно, действительно как будто промодулировано 50 Гц... Здесь нужен только совет автора - EU6SM, он здесь бывает. На сайте Anyram , там где скачивали софт - есть его маил..
Поразмыслив, подумалось.....А может это все-таки что-то с питанием ??? Обычно этот пункт все пропускают, так как само собой разумеется, что питание всегда проверяют и с ним все ОК...А вдруг проблема с питанием происходит только в каком-то одном из режимов?? Каких только чудес ( в моей практике) не выкидывали отечественные и импортные КРЕНки :-): ...китайские AMS1117 тоже были в этом замечены . вы осциллографом питание после стабилизатора смотрели в то время когда идет запись или воспроизведение?? Может быть стабилизатор бракованный - или возбуждается или просто не держит нагрузку?? Странно, что на разных комплектах микросхем - одна и та же проблема. Что остается неизменным? - наверное стабилизатор по питанию 3,3 В....Даже если и применяли их разные, то все может быть, если они куплены целой лентой у китайцев за 3 копейки...Ведь никто из многих десятков (или сотен :sh_ok: ) повторивших с таким не сталкивался...

p.s. еще кажется, что у вас неизменный источник сигнала, попробуйте с другой станции записать
_________________
73!!! Виталий (EW6D ex EW6BA)

Не в сети
Сообщения: 4
Зарегистрирован: 02 май 2015 16:22

Re: Эхо-репитер

Сообщение sejko »

Доброго дня.
Кренки действительно " куплены целой лентой у китайцев за 3 копейки"....
Осциллографом промерять пока что нет возможности.
Сначала взял батарею на 6 вольт, подключил вместо БП, не помогло.

Потом взял аккумулятор от телефона на 3.4 вольта, подключил после кренки,
но результат не радует. :ne_vi_del:
То есть 50Гц стало меньше в сигнале, но сам сигнал звучит не лучше.
Рации менял местами.
IMG_20150509_103315.jpg
Вот так оно заработало от батарейки в обход кренки:
SDRSharp_20150509.mp3
Работа от батарейки 3.4 вольта.
(209.25 КБ) 1662 скачивания

Не в сети
Аватара пользователя
Сообщения: 152
Зарегистрирован: 03 апр 2014 22:20

Re: Эхо-репитер

Сообщение EU3AI »

Это не фон переменного тока.Это пролазит как будто какой-то тактовый генератор.

Не в сети
Сообщения: 25
Зарегистрирован: 17 окт 2013 20:30

Re: Эхо-репитер

Сообщение Spirex »

Точно с памятью дело. Не стираются полностью блоки, вот и остаются артефакты.

Не в сети
Сообщения: 4
Зарегистрирован: 02 май 2015 16:22

Re: Эхо-репитер

Сообщение sejko »

Памяти поменяно 3 микросхемы, результат одинаковый, зловредный гул идёт с ATtiny13a.
При появлении на 7-ой ноге слабого сигнала начинается "возбуждение" внутреннего хз что и звуки- шумы - гулы - трески начинают записываться в память и одновременно исходить с 5-ой ноги - выхода схемы.

Ещё раз про симптомы болезни.
После включения идёт первое сообщение, и потом уходит в запись своих шумов и гула, до скончания памяти DD1 M25P16 это около 2.3 минуты, потом воспроизводит это всё с чистыми звуками IN, Erase и Out, после уходит опять в самозапись... :sh_ok:

Если держать кнопку PRG, после включения, гоняет Massage 1 и 2 по кругу, как только отпускаешь, заканчивается инфо сообщение, ток по сравнению с режимом покоя (который удавалось иногда поймать зашунтировав кондерами выв.7 на землю) поднимается на 3 - 4 миллиампера и начинается "цикл"... :-(

Уровни читаются отлично, програмируется быстро и без ошибок.

Если нажать тангенту на рации присоединённой к попугаю, когда он сам пишет свои шумы, то можно послушать, то что в скоре он выдаст в эфир.

4 разных ATtiny13a перепаивал раз 10 - ..., одну не смог реанимировать, дорожки на плате еле держаться...
восстанавливал резет и перепрошивал различными ***.hex и ***.eep (версий 1.0, 1.3 и вот отсюда http://lpd.radioscanner.ru/topic26125-2.html#msg309931 )...

Остаётся найти ATtiny13a с другой партии и попробовать с ними

Не в сети
Сообщения: 25
Зарегистрирован: 17 окт 2013 20:30

Re: Эхо-репитер

Сообщение Spirex »

sejko писал(а):Остаётся найти ATtiny13a с другой партии и попробовать с ними
Это точно.
Некоторые экземпляры ATTINY13, нормально работали прогретые феном (свеже-запаянные).
Как только остывала плата, значение ADC начинало скакать, аттини13 "генерила" шум, и сама себя записывала. Так же как у Вас в первом сообщении.
А вот в сообщении выше, где фото рации, у меня такой треск был слышен, когда использовал битую флеш память от какого-то радар-детектора, и некоторые галки биты защиты не удалялись. Треск один в один. При запайке остальных микросхем памяти, что были в наличии, EON25T80,W25Q16,W25Q32,W25Q64, всё работало и работает отлично.

Изображение

Не в сети
Сообщения: 25
Зарегистрирован: 17 окт 2013 20:30

Re: Эхо-репитер

Сообщение Spirex »

Первая половина видео, с исправной W25Q16 ( В программаторе стирается с первого раза).
Вторая половина видео, с неисправной W25Q16 (В программаторе стирается с пятого раза, биты защиты снимаются не все).
Звук как у Вас.
Вывод... :ne_vi_del:

http://www.youtube.com/watch?v=CkQDfot7 ... e=youtu.be
Это что касается, именно такого треска при воспроизведении, и неисправной микросхемы памяти SPI.

Далее про Attiny13, с учётом что SPI FLASH полностью исправна.

Тоже примерно год назад, попытался во втором репиторе, который стоял в ft-7800, заменить микросхему E25T80, на более шуструю W25Q16 (стирает в конце намного быстрее). Замечу!!! всё работало нормально, никакого треска при воспроизведении, и самовозбуда Attiny13, скачков ADC не наблюдалось.
Перепаял микросхему памяти, подцепил K-line адаптер, и начал прошивать как по мануалу.
И тут началось, Когда Attiny13 тёплая, всё нормально пишется-воспроизводится. Как остынет, начинаются возбуд, сама переходит в режим записи и т.п. При подсоединения K-line адаптера, значения становятся не устойчивые, 135-140-120 и т.д. Опять замечу! что калибровку (все 16 значений), выбирал правильно. Ни на одном из 16 значений (правильная одна), не было устойчивого считывания уровня ADC после остывания.
Блин! :men: до перепрошивки , ведь ВСЁ РАБОТАЛО!!!!!
Тогда были куплены 5 микросхем Attiny13. Феном запаивал, и пробовал все, микросхемы памяти пробовал тоже разные, и даже назад запаял "тормознутую"(низкая рабочая частота) E25T80. Результат один. Тогда мне не удалось повторно запустить вторую схему репитера. Всё забросил, что-бы молотком не "поушибать" всё стоящее рядом от злости :ps_ih:.

И теперь самое интересное ;;-)))
И теперь, уже спустя время, с покупкой программатора MiniPro, который позволяет читать "залоченные" Attiny13, я решил просто слить дампы с микросхем репитера, которые стоят в рабочей репе, собранной на базе Alinco-DR135CB, и "залить" их в те микросхемы, что пробовал ранее.
Всё заработало, никакого возбуждения и треска.
О чём это говорит? если учесть, что печатная плата, монтаж, и номиналы элементов одинаковые (вторая плата репитера в FT-7800, я же ничего не менял!, кроме того, что заново прошил софтом к репе).
А говорит это о том, что на процесс возбуждения, влияет прошивка (новое значение ADC, уровень его смещения, и ещё что-то)
Кстати, с этим столкнулось уже 3 человека, и у всех предположение на attyny13, и правильно! ведь на её работу влияет даже температура (в моём случае).
На вопрос, (может вы поставили близко порог срабатывания смещения уровня ADC? (например уровень 135, уровень срабатывания 137). Отвечу НЕТ! да хоть 150, всё ровно появляется возбуждение, идут скачки ADC, и срабатывает запись.

И в заключение. :)-(: Слава те госпади))
В моём случае, полное клонирование прошивок ( DUMP W25Q16, FLASH/ EEPROM/ fuse buits config) с рабочей модели репитера, меня избавило от проблем, видно там, всё чётко настроено.

PS: Вряд ли это брак Attiny13, на той-же микросхеме, которая стояла в репе, контроллер RGB ленты, работает отлично).
Причина - недоработка кода всего-навсего, приводящая к тому, что малейшие отклонения в преобразовании ШИМ, уровней напряжений, или ещё чего-либо, разработчику видней, приводят микросхему в неустойчивое, нестабильное состояние, и как следствие, полная неработоспособность.
У тех у кого "заработало", просто попали в этот промежуток работоспособных факторов, а порог этот, небольшой...

Терпения и удачи вам, собирающим и настраивающим эту схему :-)

Не в сети
Сообщения: 25
Зарегистрирован: 17 окт 2013 20:30

Re: Эхо-репитер

Сообщение Spirex »

Спаял ещё 2 платки. Отлично работает! :gar_mo:nist:
За счёт дополнительного каскада на транзисторе, чётко записывает, даже от электретного микрофона.
Вложения
DSC05520.JPG
DSC05540.JPG
DSC05497.JPG

Не в сети
Аватара пользователя
Сообщения: 73
Зарегистрирован: 15 дек 2013 15:54

Re: Эхо-репитер

Сообщение EU6SM »

Низкий поклон Вам, Spirex. Чётко, понятно, приятно; большая работа Вами проделана - спасибо! :-):

По АЦП. Есть в этом какая-то метафизика. Связано с нестабильностью даташита Atmel'а: во время написания софта (а это было довольно давно) в даташите присутствовала макс.тактовая частота АЦП. Поверьте, частота выдержана в соответствии с мануалом. Потом изобрели семейство picoPower (та же маркировка контроллера, но с буквой A), которое по-идее один в один повторяло предыдущее поколение контроллеров, но с лучшими параметрами. Потом начали выходить errat-ы и дошли аж до буквы H, то запись флэш по внутр.командам не работает, то компаратор, то АЦП... Потом, видимо, стыдно стало, переписали к чёрту даташит в котором вместо частоты преобразования начали писать хитрожопую строку вида Up to 15 kSPS at Maximum Resolution, которая мне ничерта не говорит, особенно учитывая реальное непостоянное кол-во циклов преобразования: 25...13 (разница аж в 2 раза просто греет душу). Если пользоваться предыдущими даташитами на контроллер относ.текущего - всё ок. Если пользоваться текущим даташитом, то непонятно как считать тактовую частоту АЦП: разница сразу прыгает в 2 раза, при более низкой частоте как-то не выходит частота 15kSPS с точки зрения математики, при более высокой (как сейчас), возникают жалобы на АЦП. У меня, кстати, ни разу такой проблемы не было, не знаю как ещё комментировать.

По тактовой частоте. Частота будет плавать, чего ж ещё ожидать от простого RC-генератора. Даташит так прямо и пишет: The calibrated internal oscillator provides a 4.8 or 9.6 MHz clock source. The frequency is nominal at 3V and 25°C. Нестабильность - 10%. Собственно, это и есть плата за простоту внутреннего RC-генератора: довольно глупо жаловаться на стабильность частоты внутреннего генератора в полубаксовом контроллере :-):

Не в сети
Сообщения: 4
Зарегистрирован: 02 май 2015 16:22

Re: Эхо-репитер

Сообщение sejko »

Spirex благодарю за такой подарок, завтра пробовать буду по вашей схеме!
Последний раз редактировалось sejko 17 май 2015 15:42, всего редактировалось 1 раз.

Не в сети
Сообщения: 25
Зарегистрирован: 17 окт 2013 20:30

Re: Эхо-репитер

Сообщение Spirex »

EU6SM писал(а):Низкий поклон Вам, Spirex. Чётко, понятно, приятно; большая работа Вами проделана - спасибо! :-):
Вам спасибо за схему. Меня, она "отпустить" уже год не может :-)

Для удобства, создал и испытал архив, с рабочими дампами, для Attiny13.
Звуков нет (народ не одобрил, раздражает видите ли). Просто запись и воспроизведение.
R_FULL_SET.rar
(1.9 МБ) 1313 скачиваний
Для программирования с использованием простых программаторов.

В папке Firmware for CodeVisionAVR, находятся дампы Attiny13V_FLASH.BIN, Attiny13V_EEPROM.BIN и скриншот конфигурации фьюзов. Прошить можно самым простым программатором, STK200 (LPT Port, знаменитые "5 проводов")

Для прошивки микросхем памяти W25X16,W25X32,W25X64 W25Q15,W25Q32,W25Q64, можно использовать SPI Flash Programmer и простой LPT программатор на базе 74HC244.
В данные микросхемы памяти, в первые ячейки кода, нужно вписать значения 80, и прошить. (см. рисунок)
Это устраняет щелчки во время стирания, после проигрывания записанной информации.
Микросхемы W25QXX, можно и не прошивать, а запаять чистые (с магазина), но во время стирания, будут слышны лёгкие щелчки, через ~ каждую секунду.

Если есть в наличии программатор например TL866 или подобный.

Всё ещё проще.
В папке Firmware for TL866А, находятся дампы Attiny13V_FLASH.BIN, Attiny13V_EEPROM, Attiny13V_Config Fuse Bits.
Нужно импортитровать файлы Attiny13V_FLASH.BIN, Attiny13V_EEPROM, Attiny13V_Config Fuse Bits, в соответствующие ячейки программы MiniPro. (Код, Данные, Конфиг), и прошить.
Также прошить значение 80, в первые ячейки памяти микросхем W25QXX серии.

Первый и второй способы прошивки, проверил лично, с использованием программаторов, указанных выше. Всё работает.

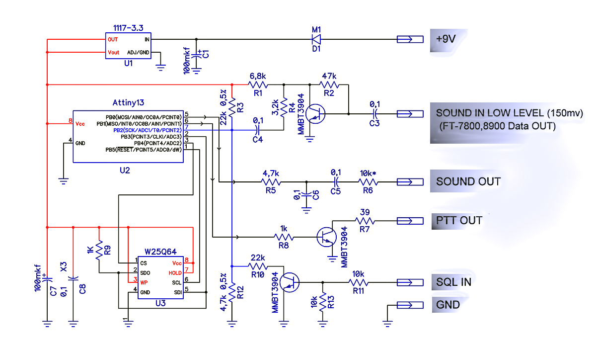
В папке MB SCHEM INSTALL COMPONENT, находится электрическая схема репитера, схема расположения деталей, и печатная плата. Для использования репитера, совместно с радиостанциями Yaesu, с их интерфейсным разъёмом DATA, в схему добавлен дополнительный каскад на транзисторе, так-как уровень сигнала Data OUT составляет не более 200mv.
Если уровень сигнала в радиостанции достаточный, дополнительные элементы можно не устанавливать, и сделать так, как в оригинале.

Ещё одна особенность использования схемы с трансиверами Yaesu.
В интерфейсном гнезде DATA, аудио сигнал присутствует постоянно, а так-как в репиторе применён метод активации записи по аудио сигналу, и с использованием ключа смещения SQL IN (LOG +), из-за этого, будет всё время идти запись.
Для нормальной работы, необходимо установить небольшое герконовое реле, контакты которого, будут отключать вход от DATA OUT, аудио сигнала трансивера. Сигнал для управления реле, берётся с контакта 6 (PK SQL). Для управления реле, использовать цифровой транзистор KRC110S, или подобный.

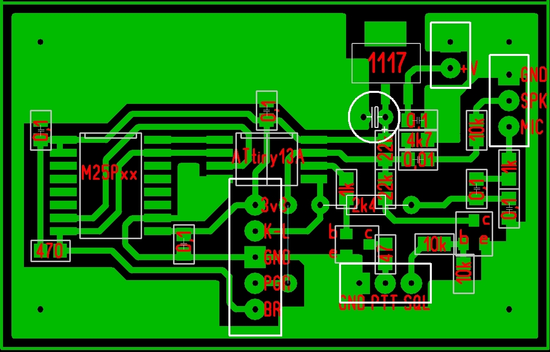
Сегодня, ещё третью плату собрал, по старой печатке, без дополнительного каскада. Всё работает, не возбуждается)
Даже охлаждал в холодильнике, грел феном, и сразу после запайки феном, спустя 10 секунд включал. Всё чётко.
rep x3.JPG
SH MB.jpg
MB W25Q64 Soic.jpg
W25Q64 Progr 80.gif
Последний раз редактировалось Spirex 17 май 2015 19:28, всего редактировалось 2 раза.

Не в сети
Сообщения: 1
Зарегистрирован: 02 июл 2015 16:34

Re: Эхо-репитер

Сообщение Samaracb »

Spirex писал(а):Спаял ещё 2 платки. Отлично работает! :gar_mo:nist:
За счёт дополнительного каскада на транзисторе, чётко записывает, даже от электретного микрофона.
Здравствуйте.
Возможно с Вами как то связаться?
Есть вопросы по репитеру

Не в сети
Аватара пользователя
Сообщения: 11
Зарегистрирован: 30 сен 2015 07:21

Re: Эхо-репитер

Сообщение luny »

добый можете подсказать по прошивке и настройке репитера

Не в сети
Аватара пользователя
Сообщения: 11
Зарегистрирован: 30 сен 2015 07:21

Re: Эхо-репитер

Сообщение luny »

scrimea писал(а):Память использовал от нерабочего модема f32-100hip.Нужно обязательно разблокировать и стереть!
подскажите - как разблокировать память?

Не в сети
Аватара пользователя
Сообщения: 11
Зарегистрирован: 30 сен 2015 07:21

Re: Эхо-репитер

Сообщение luny »

если кому-то понадобиться - флешки можно разблокировать программой SPIPGM. запускается через командную строку через CMD далее путь к файлу\SPIPGMW, далее команды

spipgmw /i – идентификация чипа. Для проверки все ли правильно подключено, программа должна определить тип установленной памяти. Если этого не происходит, проверьте правильность подключения и поддержку чипа программой.

spipgmw /u – разрешение записи.

spipgmw /e – стирание.
Вложения
spipgm.zip
(131.98 КБ) 791 скачивание

Не в сети
Аватара пользователя
Сообщения: 793
Зарегистрирован: 03 май 2009 20:50
Откуда: Grodno

Re: Эхо-репитер

Сообщение ew4gt »

продам эхо реритер SP-112
50$
Вложения
sr-112_28.jpg

Не в сети
Аватара пользователя
Сообщения: 11
Зарегистрирован: 30 сен 2015 07:21

Re: Эхо-репитер

Сообщение luny »

помогите с птичкой - при включении проигрывает тестовое сообщение нормально, потом где-то через 2 мин идет звук исходящего сообщения раз 5 подряд и стирания сообщения. еще через 2 мин опять тоже самое... на входной сигнал не реагирует, РРТ работает при первом сообщении, сигнатуры перебирал - птица пишется и стирается практически в любом положении (странно как-то). что подскажите други?

Не в сети
Аватара пользователя
Сообщения: 11
Зарегистрирован: 30 сен 2015 07:21

Re: Эхо-репитер

Сообщение luny »

EU6SM писал(а):А вообще, в прошивке 2 изменения: 1) задержка 0.5с перед сообщением, которое подаётся сразу после появления питания, и 2) переход на передачу, если говорили так долго, что память всё-таки закончилась, хотя раньше болтуна стирали без передачи его речей в эфир :hi_hi_hi: .
по ссылке нет прошивки- тем более с изменениями...

Не в сети
Аватара пользователя
Сообщения: 73
Зарегистрирован: 15 дек 2013 15:54

Re: Эхо-репитер

Сообщение EU6SM »

luny писал(а):
EU6SM писал(а): ... в прошивке 2 изменения: ...
по ссылке нет прошивки- тем более с изменениями...
Бестолковщину не по делу какую-то пишите, поэтому Вам никто и не отвечает. Нравятся монологи - пишите дальше, модератор пока в хорошем настроении ... :-):

Не в сети
Аватара пользователя
Сообщения: 4
Зарегистрирован: 28 ноя 2015 06:26
Откуда: РФ, Ульяновск
Контактная информация:

Re: Эхо-репитер

Сообщение Flanker »

Приветствую всех!

Решил повторить эту замечательную конструкцию репитера, собрал, прошил. Но, к сожалению, никак не могу выполнить калибровку. Все делаю по мануалу: запускаю Check connection, замыкаю BR на землю, подаю питание на секунду, но в терминал идут сообщения вида [00] [00] [80] [00] f и аналогичные. Прошу вашей помощи - в чем может быть причина?

Печатку рисовал свою, аттини перепрошивал неск. раз, менял на другой экземпляр. Шил программкой Khazama, фьюзы выставлены так: встроенный генератор 9,6Мгц, BP5 как порт ввода-вывода, детектор уровня напряжения 2,7В.

Заранее спасибо всем откликнувшимся.
Вложения
erp.JPG

Не в сети
Аватара пользователя
Сообщения: 4
Зарегистрирован: 28 ноя 2015 06:26
Откуда: РФ, Ульяновск
Контактная информация:

Re: Эхо-репитер

Сообщение Flanker »

Уже разобрался. Прошил в другой программе и все заработало. :-):

Не в сети
Аватара пользователя
Сообщения: 4
Зарегистрирован: 28 ноя 2015 06:26
Откуда: РФ, Ульяновск
Контактная информация:

Re: Эхо-репитер

Сообщение Flanker »

Да, естественно я учитывал сразу, что в Хазаме галочка - это 1, но, видимо, глюк какой-то был. Решилось перепрошивкой через Extreme Burner AVR.

Не в сети
Аватара пользователя
Сообщения: 17
Зарегистрирован: 05 дек 2015 12:19

Re: Эхо-репитер

Сообщение Jen32 »

Приветтвую всех форумчан.
Люди добрые, помогите!!!
Собрал репитер.
Запрограммировал ATtiny (CodeVision + AVR910) вместе с фьюзами (в последнюю очередь).
Подключил программатор Моторол (К-line).
Не могу понять как произвести выбор BR.
Делаю так - замыкаю BR и GND, кратковременно подаю на устройство питание. В окне терминала появляется RP, сразу отключаю питание (следующая строка не успевает появиться). Так ли происходит процесс выбора частоты BR?

Какие выводы нужно замыкать/размыкать и в какой последовательности? (в мануале и на форуме разные комбинации)?
Как произвести калибровку АЦП? Синхронизации нет ни при каких условиях.
Прошу - отзовитесь, кто реально собрал и настройку данного устройства.
Вложения
Выбор BR.jpg
Выбор BR.jpg (17.43 КБ) 41746 просмотров
Калибровка.jpg

Не в сети
Аватара пользователя
Сообщения: 17
Зарегистрирован: 05 дек 2015 12:19

Re: Эхо-репитер

Сообщение Jen32 »

Вобщем совсем беда. При установке С1 (0,1мкф) в окне терминала вообще перестала появляться "RP". Идет просто код. Без установки С1 - "RP" появляется, иногда даже удается поймать калибровку АЦП (значение 135, но лишь на одно мгновение и один раз. При попытке записать в память звуковой файл, при ферификации - ошибка.
Ответить