Ламповый приемник на 3.5 и 14 мгц.

  • Автор
  • Сообщение
Не в сети
Аватара пользователя
Сообщения: 668
Зарегистрирован: 05 мар 2014 19:28

Re: Ламповый приемник на 3.5 и 14 мгц.

Сообщение eu6ml »

YOZ11 писал(а):Так вы господа какой динамический диапазон измеряете? Если по забитию, то в цифровом аппарате естественно он будет выше, ведь там можно отфильтровать (обработать) каждый сигнал в отдельности очень узко.
Не факт!

Для понимания процесса:
Методика по забитию
Спекторанализатор подключают, как обычно, к выходу приемника, а на вход подключают два генератора сигналов. Сигнал одного устанавливают в полосе пропускания и на уровне чувствительности приемника, а второго, настроенного за полосу пропускания, увеличивают до тех пор, пока уровень первого сигнала на выходе не уменьшится на 1 дБ.

В цифровом аппарате может умереть УВЧ и потянуть за собой все вниз (почему производители и любят выдавать замеры по забитию с выкл 1 и 2 УВЧ)
А по аналоговому - забейте Р-160 приемник )))))) приятно удивитесь

А вот если начать измерять динамический диапазон по двухсигнальной интермодуляции третьего порядка, результаты будут не в пользу Р-160,увы но только 60 дб.

Не в сети
Сообщения: 589
Зарегистрирован: 28 фев 2013 09:52
Откуда: Gomel
Контактная информация:

Re: Ламповый приемник на 3.5 и 14 мгц.

Сообщение YOZ11 »

eu6ml писал(а):
YOZ11 писал(а):Так вы господа какой динамический диапазон измеряете? Если по забитию, то в цифровом аппарате естественно он будет выше, ведь там можно отфильтровать (обработать) каждый сигнал в отдельности очень узко.
Не факт!

Для понимания процесса:
Методика по забитию
Спекторанализатор подключают, как обычно, к выходу приемника, а на вход подключают два генератора сигналов. Сигнал одного устанавливают в полосе пропускания и на уровне чувствительности приемника, а второго, настроенного за полосу пропускания, увеличивают до тех пор, пока уровень первого сигнала на выходе не уменьшится на 1 дБ.

В цифровом аппарате может умереть УВЧ и потянуть за собой все вниз (почему производители и любят выдавать замеры по забитию с выкл 1 и 2 УВЧ)
А по аналоговому - забейте Р-160 приемник )))))) приятно удивитесь

А вот если начать измерять динамический диапазон по двухсигнальной интермодуляции третьего порядка, результаты будут не в пользу Р-160,увы но только 60 дб.
Странная какая то методика.
_________________
Ivan

Не в сети
Аватара пользователя
Сообщения: 668
Зарегистрирован: 05 мар 2014 19:28

Re: Ламповый приемник на 3.5 и 14 мгц.

Сообщение eu6ml »

а как по другому? если мы ведем речь о забитии?)))) иное от лукавого)

Не в сети
Аватара пользователя
Сообщения: 271
Зарегистрирован: 08 дек 2013 17:59
Откуда: Гомель

Re: Ламповый приемник на 3.5 и 14 мгц.

Сообщение EW8B »

Спасибо за лекбез взятый из просторов интернета, нового ничего не услышал. Все это я читал когда собирал свой первй SDR трансивер еще лет 8 назад. Пока сам лично не увижу своими глазами что вот конкретно этот приемник лучше (методом сравнения) чем скажем UW3DI. Не поверю в голые цифры (крутые типа параметры) ни кем не подтвержденные, это ни что иное как очередная комерческая уловка фирм производителей. Не спорю, сервис на высоте, этим и подкупает. А вот в характеристиках сомневаюсь, (кто их мерял) может только на чуть, получше предыдущей модели.(маркетинговый ход) Вы лично проверяли хоть один параметр? Все ваши утверждения, приведенные цифры, информация взятая из сети, и очередная болтовня на форумах. Я привел личное сравнение двух приемников и убедился в этом. И заметьте я сравнивал Flex 1500 а не 6000 И к чему эта вся полемика? Все новое хорошо забытое старое.
_________________
Виктор EW8B (ex EW8BT; UC2OIQ)

Не в сети
Сообщения: 589
Зарегистрирован: 28 фев 2013 09:52
Откуда: Gomel
Контактная информация:

Re: Ламповый приемник на 3.5 и 14 мгц.

Сообщение YOZ11 »

eu6ml писал(а):а как по другому? если мы ведем речь о забитии?)))) иное от лукавого)
По другому есть, хотя бы ГОСТ Р 52016-2003 (Приемники магистральной радиосвязи гектометрового-декаметрового диапазона волн. Параметры, общие технические требования и методы измерений)
А все эти цифры как правило чистый маркетинг, как и параметры многих их антенн в каталогах. У америкосов это в крови, они обыкновенный кирпич смогут распиарить и продать за солидую стоимость.
_________________
Ivan

Не в сети
Аватара пользователя
Сообщения: 668
Зарегистрирован: 05 мар 2014 19:28

Re: Ламповый приемник на 3.5 и 14 мгц.

Сообщение eu6ml »

EW8B писал(а): Вы лично проверяли хоть один параметр?
Мой первый трансивер - клон flexa 1000. Перемерял его в 2007 от и до. Не был бы уверен в своих высказываниях не писал бы))) Удачи! Не вижу смысла дальше спорить!
Хотя..... Берите трансивер Владимира и приезжайте в гости. Есть и 1000 и 6000 SDR))) как и все измерительные приборы включая спектроанализатор) Мне доставит удовольствие доказать Вашу неправоту)))

Не в сети
Аватара пользователя
Сообщения: 144
Зарегистрирован: 06 окт 2011 19:40

Re: Ламповый приемник на 3.5 и 14 мгц.

Сообщение eu1tx »

YOZ11 писал(а):
eu6ml писал(а):а как по другому? если мы ведем речь о забитии?)))) иное от лукавого)
По другому есть, хотя бы ГОСТ Р 52016-2003 (Приемники магистральной радиосвязи гектометрового-декаметрового диапазона волн. Параметры, общие технические требования и методы измерений)
В ГОСТ Таблица 2 пп5,6 То о чем говорил Валера.

Не в сети
Аватара пользователя
Сообщения: 160
Зарегистрирован: 18 ноя 2015 18:36
Откуда: Новополоцк KO45im

Re: Ламповый приемник на 3.5 и 14 мгц.

Сообщение EW6FL »

EW8B писал(а): Как можно привести общепринятые числа если их невозможно измерить.
Откалибруете SDR приемник на 0 дБм, подав на его вход сигнал 1 мВт. Это на 50 Омах будет размах амплитудой 1.414 умноженной на корень из 50х0.001. Равно 0.316 В ( размах двойной амплитуды на экране 0.632 В). Сигнал большой, экранировки хватит вполне. Можно осциллографом с полосой пропускания более 15 МГц посмотреть со щупом ( только не 50-ти омным). А дальше ничего не трогая подавайте сигнал со своего генератора с аттенюатором и смотрите уровень в дБм.
P.S. Приведите картинку с включенным УВЧ ( не добавляя аттенюатор) для первого случая и картинку с добавленным аттенюатором, не включая УВЧ для второго.

Не в сети
Аватара пользователя
Сообщения: 162
Зарегистрирован: 17 ноя 2011 18:15

Re: Ламповый приемник на 3.5 и 14 мгц.

Сообщение Ew3Ds »

Эй... народ...АУууу... тема "Ламповый приемник на 3.5 и 14 мгц"

Не в сети
Аватара пользователя
Сообщения: 178
Зарегистрирован: 25 май 2014 14:05

Re: Ламповый приемник на 3.5 и 14 мгц.

Сообщение eu2oo »

Саша,бесполезно. Помнишь юмореску от Петросяна , про шпингалеты из Нижнего Тагила? Это как раз тот случай. :ti_pa:
_________________
"Можно знать с определенностью лишь то, что сделано"-ДЖАМБАТТИСТА ВИКО

Не в сети
Аватара пользователя
Сообщения: 376
Зарегистрирован: 03 мар 2013 13:59

Re: Ламповый приемник на 3.5 и 14 мгц.

Сообщение eu1fg »

Коллеги! Не стоит спорить.
Если Вы работаете "цифрой" или CW, то лучше SDR.
Если SSB - аналоговый TRX.
_________________
73! Gene
А1 +375 29 651-93-23, Viber

Не в сети
Аватара пользователя
Сообщения: 668
Зарегистрирован: 05 мар 2014 19:28

Re: Ламповый приемник на 3.5 и 14 мгц.

Сообщение eu6ml »

А у вас какой SDR если сформировалось такое мнение?
Ситуация практически наоборот:

SSB
- не имеющая аналогов прямоугольность телефонных фильтров, прием вне конкуренции
- возможность работы ESSB, без всяких аппаратных решений, все сделает компьютер, ваши любые изыски по сигналу

CW
- во всех без исключения популярных моделях SDR задержка при работе телеграфом от 200 мс, только 6000 серия флексов и SUN_SDR полностью устранена данная проблема
Однако сам факт того, что присутствует возможность запустить свой собственный скиммер и декодировать весь диапазон (или все одновременно если у вас 6000 серия), компенсирует приведенный выше недостаток.

RTTY
- конкуренции SDR нет.

Добавлю, что для того что бы раскрыть все возможности железа СДРов нужно "шарить", уже это целое направление радиолюбительства.

Не в сети
Аватара пользователя
Сообщения: 125
Зарегистрирован: 22 авг 2013 19:16
Откуда: Минск

Re: Ламповый приемник на 3.5 и 14 мгц.

Сообщение eu1av »

EU2Q писал(а):по параметрам что бы лучше любого СДР был
IP3 250дб
где то у себя в железе видел опорник в вакуумной термостатированной колбе с мех.подстройкой мотором
ТАНТАЛ называется
если нужно могу задарить
Спасибо Виктор за предложение, если Тантал работает в диапазоне 8 - 10 мгц, то с удовольствием применил бы его, а то со стабильностью придется
повозиться.

Не в сети
Аватара пользователя
Сообщения: 125
Зарегистрирован: 22 авг 2013 19:16
Откуда: Минск

Ламповый приемник на 3.5 и 14 мгц

Сообщение eu1av »

Уже работает, пока нравится. ПЧ 5.1мгц, упч на 6К13П, детектор балансный на 6Н3П. Пока еще применил один кварцевый фильтр в ПЧ, позже добавлю
перед детектором, чтобы было меньше шумов. Пробовал первый каскад ПЧ заменить на нувистор 6Э12Н
то по шумам получилось получше. Сейчас задача - блок питания и красивый монтаж.
Вложения
WP_20160307_001.jpg
WP_20160307_002.jpg
WP_20160307_003.jpg

Не в сети
Аватара пользователя
Сообщения: 376
Зарегистрирован: 03 мар 2013 13:59

Re: Ламповый приемник на 3.5 и 14 мгц.

Сообщение eu1fg »

eu6ml писал(а):А у вас какой SDR если сформировалось такое мнение?
Ситуация практически наоборот......................
С точке зрения Анализатора спектра R&S®FSL18 полностью с Вами согласен, но я слушаю SSB, а не наблюдаю за его спектром.
_________________
73! Gene
А1 +375 29 651-93-23, Viber

Не в сети
Аватара пользователя
Сообщения: 162
Зарегистрирован: 17 ноя 2011 18:15

Re: Ламповый приемник на 3.5 и 14 мгц.

Сообщение Ew3Ds »

eu2oo писал(а):Саша,бесполезно.
Похоже что да.

Не в сети
Аватара пользователя
Сообщения: 449
Зарегистрирован: 06 июн 2013 12:56

Re: Ламповый приемник на 3.5 и 14 мгц.

Сообщение ew3ew »

(К вопросу "что круче?")
http://dl2kq.de/trx/2-1

Не в сети
Аватара пользователя
Сообщения: 125
Зарегистрирован: 22 авг 2013 19:16
Откуда: Минск

Re: Ламповый приемник на 3.5 и 14 мгц.

Сообщение eu1av »

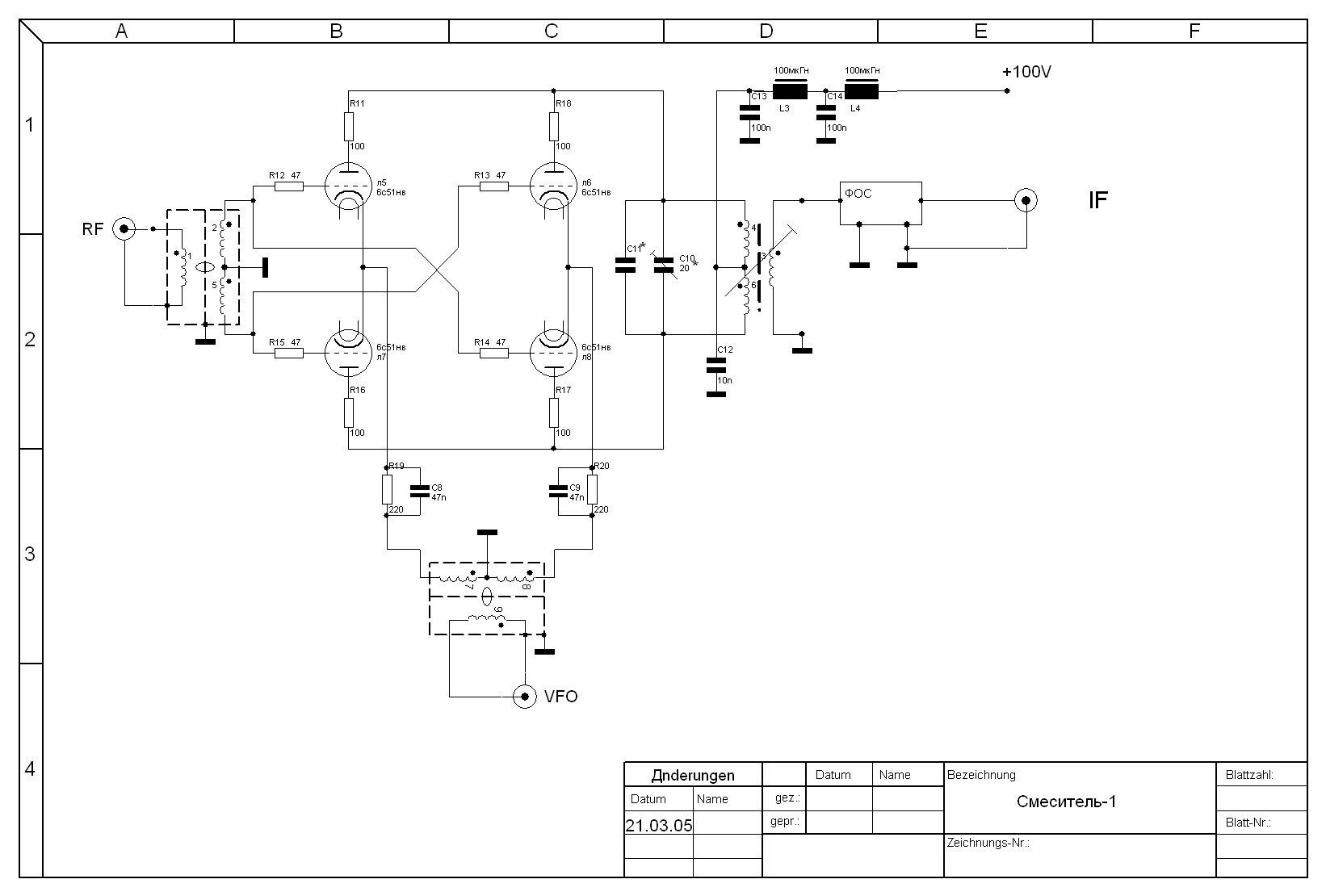
Схема смесителя - взята из интернета.
Вложения
см-1.gif
Ответить