Разработка печатной платы - EW2AH.
Реализация конструкции и схемных изменений - EW7LS.
Изготовлено и настроено за 2 дня (02-03.12.2017).
Используется в шеке с трансивером Icom IC-756PROII.
Положительные отзывы корреспондентов о сигнале.
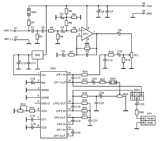
Аудио-процессор по схемотехнике Мастер Кит NM2061
- Автор
- Сообщение
-
Не в сети
- Сообщения: 68
- Зарегистрирован: 17 ноя 2011 18:44
- Откуда: Могилёв KO53DU
- Контактная информация:
Аудио-процессор по схемотехнике Мастер Кит NM2061
- Вложения
-
nm2061.pdf- (481.89 КБ) 1149 скачиваний
Последний раз редактировалось ew7ls 10 мар 2018 14:40, всего редактировалось 8 раз.
-
Не в сети
- Site Admin
- Сообщения: 2585
- Зарегистрирован: 26 май 2009 04:38
- Откуда: РБ
Re: Аудио-процессор по схемотехнике Мастер Кит NM2061
Адамович, у нас народ дико ленивый.
Даже в гугель лишний раз не пойдет.
По этому тему нужно раскрывать полностью.
Даже в гугель лишний раз не пойдет.
По этому тему нужно раскрывать полностью.
NM2061
Электронный ревербератор (HT8970, эффект `эхо`/`объемный звук`)
Предлагаемый набор позволит радиолюбителю собрать несложное и надежное устройство обработки звука/речи – электронный ревербератор. Устройство способно придавать фонограмме эффект "эхо" или эффект "объемный звук" и имеет возможность регулировки параметров этих эффектов. В качестве входного источника сигнала можно использовать линейный выход звуковоспроизводящего устройства или микрофон любого типа. Устройство можно применить в составе Вашего домашнего аудио/видео комплекса, в системах караоке и радиовещания. Ревербератор имеет небольшие габариты, малое потребление тока, прост в сборке и настройке.
_________________
73! Сергей ex.EU2A, UC2CBT, UC2-009-602, Citizen Band - Лайнер, 251. On the air since 1980
Site Admin QRZ.BY
73! Сергей ex.EU2A, UC2CBT, UC2-009-602, Citizen Band - Лайнер, 251. On the air since 1980
Site Admin QRZ.BY
-
Не в сети
- ham guru
- Сообщения: 21
- Зарегистрирован: 26 фев 2014 16:46
- Откуда: Минский р-н п. Лесной
Re: Аудио-процессор по схемотехнике Мастер Кит NM2061
А вот Сережа с вами не соглашусь всех в одну кучу мешать не стоит. Подобную конструкцию когда то сам делал только на SMD детальках Lincoln по сей день работает и устройство за рекомендовало только с положительной стороны (размер, ток, качественное звучание а главное это цена). 
-
Не в сети
- Сообщения: 186
- Зарегистрирован: 11 мар 2016 18:32
- Откуда: Могилев. eu7au@mail.ru
Re: Аудио-процессор по схемотехнике Мастер Кит NM2061
Все зависит от желания. Я вот в интернете нашел схему, описание, настройку и печатную плату.
-
Не в сети
- Site Admin
- Сообщения: 2585
- Зарегистрирован: 26 май 2009 04:38
- Откуда: РБ
Re: Аудио-процессор по схемотехнике Мастер Кит NM2061
_________________
73! Сергей ex.EU2A, UC2CBT, UC2-009-602, Citizen Band - Лайнер, 251. On the air since 1980
Site Admin QRZ.BY
73! Сергей ex.EU2A, UC2CBT, UC2-009-602, Citizen Band - Лайнер, 251. On the air since 1980
Site Admin QRZ.BY