Антенный переключатель 1296МГц
-
Самый дорогой радиоэлемент - ПИН-диод 2А507А
-
Теория
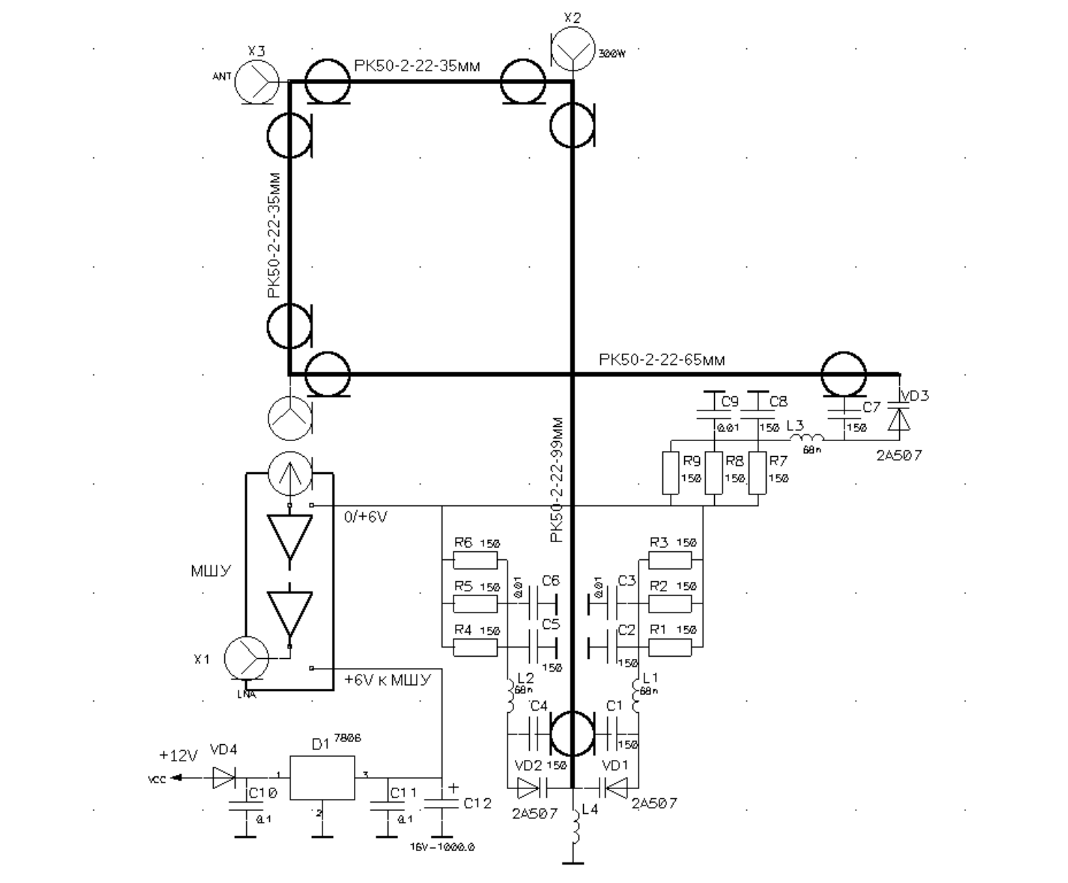
Отрезки коаксиального кабеля РК50-2-22 в жесткой оболочке представляют из себя достаточно стабильные резонаторы, кратные λ/4.
Измеренная развязка отрезка кабеля λ/4 с P-I-N-диодом 2А507А на конце приближается к 40dB.
Практически в данной схеме включения реализована развязка в каждом звене не менее 30dB.
Это означает, что если P-I-N-диод 2А507А скоммутирует мощность +30dBm(1Вт), то каждое такое λ/4 или λ/2-звено сможет коммутировать +60dBm(1кВт).
- длина кабелей - по оплетке
Использовалось единственное напряжение управления - +6В и ключи ТС4431ОЕА в легком режиме.
Внешнее напряжение +12В после стабилизатора 7806 поступает в МШУ
-
Настройка
Размеры отрезков некритичны, достаточно выдержать длину разделки кабелей по оплетке с точностью ±1мм.
Однако отрезок λ/2 требует точной настройки.
Легкий способ - изменение длины запайки концов оплетки к площадкам на плате.
-
На фото хорошо видна полоска из обрезкв теклотекстолита 3х5мм.
Орудуя пинцетом и паяльником, вытесняя припой из под места подпайки оплетки кабеля поочередно с двух концов, нужно точно настроить значение пролаза мощности передатчика в тракт приема TX-RX, минус 32 dB на частоту 1296МГц.
Используя любой маломощный генератор и анализатор спектра, либо приемник.
Для мощности до 400Вт в плече ПЕРЕДАЧИ использовалось ДВА P-I-N-диода 2А507А, включенных параллельно, с напаянными скобами-радиаторами из белой жести.
-
2А507А не предназначен для пайки, поэтому пайку нужно производить кратковременно, в течение 3-4 секунд, не допуская ПЕРЕГРЕВА!
Антенный переключатель 1296МГц
- Автор
- Сообщение
-
Не в сети
- Site Admin
- Сообщения: 923
- Зарегистрирован: 06 июн 2014 17:31
- Откуда: Молодечно
- Контактная информация:
Антенный переключатель 1296МГц
_________________
Владимир,
ex UC2CED, EU2CED, RC2CA, EU2CA, EV78C, EV79C, EV80NG
2019 год - https://observablehq.com/@eu2aa
2017 год - http://eu2aa.com
1992 год - http://eu2aa.qrz.ru
Владимир,
ex UC2CED, EU2CED, RC2CA, EU2CA, EV78C, EV79C, EV80NG
2019 год - https://observablehq.com/@eu2aa
2017 год - http://eu2aa.com
1992 год - http://eu2aa.qrz.ru
-
Не в сети
- Site Admin
- Сообщения: 923
- Зарегистрирован: 06 июн 2014 17:31
- Откуда: Молодечно
- Контактная информация:
Re: Антенный переключатель 1296МГц
Ключи на P-I-N-диодах
-
Перечень элементов
C1,C2,C4,C6,C7,C9 - 0603-150пФ
C3,C5,C8 - 0603-1000пФ
L1-L3 - 5 витков ПЭВ-0,3 на хвостовике сверла Ø2мм
L4 - 9 витков ПЭВ-0,3 на хвостовике сверла Ø4мм
R1-R9 - 1206-150 Ом
VD1-VD3 - 2A507A
-
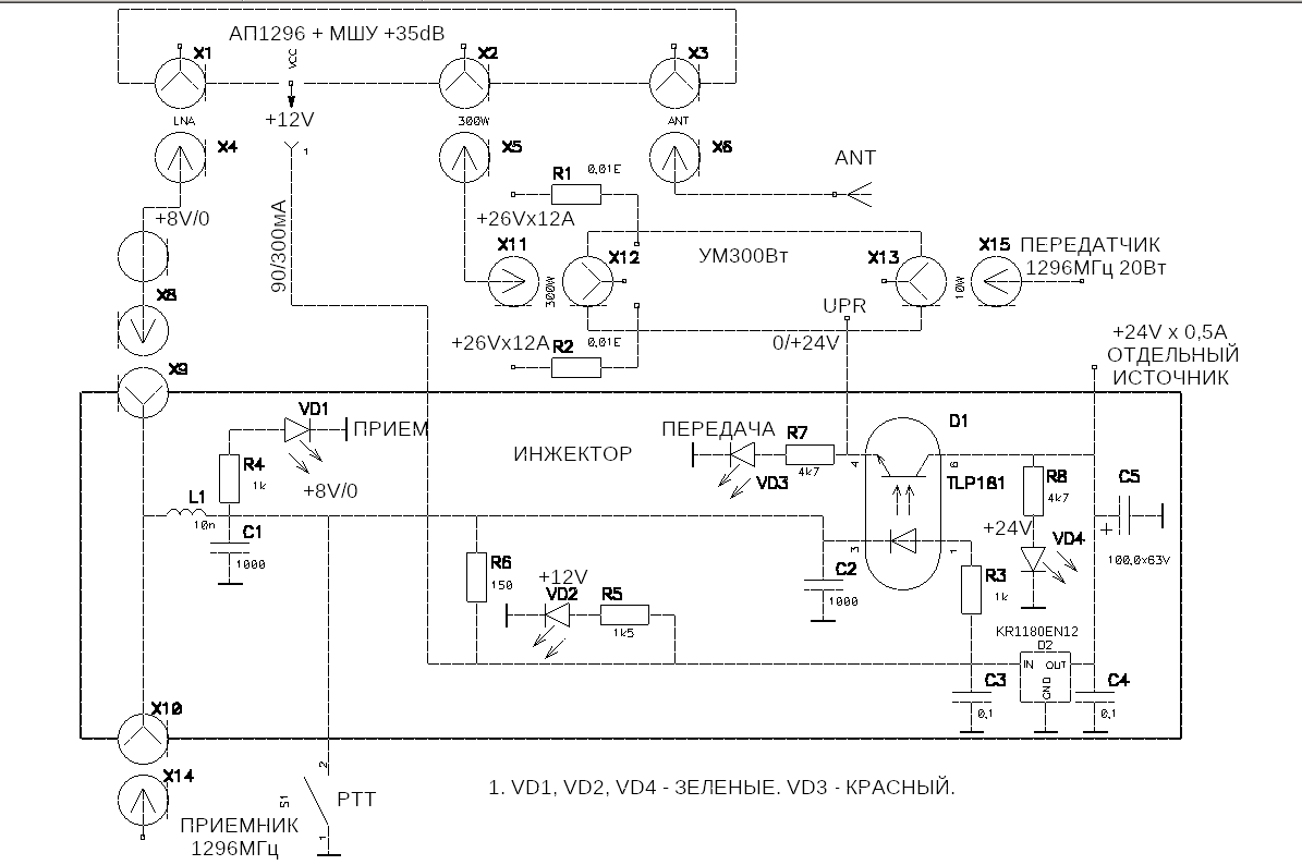
Управление
При традиционном управлении антенным реле, например РЭВ14,
в режиме ПРИЕМА в центральную жилу кабеля снижения антенны подают напряжение +27Вольт 0,4Ампера через инжектор.
В режиме ПЕРЕДАЧА педалью или тангентой это напряжение снимается и через 0,5 сек.(чтобы реле успело переключиться) в кабель подается мощность.
-
Общая схема управления ПИН-диодами -
Используется два кабеля снижения и один неэкранированный провод.
Кабель с малыми потерями используется только для тракта ПЕРЕДАЧИ от УМ300Вт до разъема Х2.
Второй кабель RG58C/U, недорогой, включен уже после МШУ (разъем Х1), поэтому потери в нем на ПРИЕМ не влияют.
-
Плата индикации и управления расположена внизу, у оператора.
При нажатии педали РТТ СНИМАЕТСЯ напряжение +8V, подаваемое в центральную жилу кабеля ПРИЕМА.
Ток потребления по отдельному проводу +12V при ПРИЕМЕ=90 мА, при ПЕРЕДАЧЕ=300мА.
Перечень элементов
C1,C2,C4,C6,C7,C9 - 0603-150пФ
C3,C5,C8 - 0603-1000пФ
L1-L3 - 5 витков ПЭВ-0,3 на хвостовике сверла Ø2мм
L4 - 9 витков ПЭВ-0,3 на хвостовике сверла Ø4мм
R1-R9 - 1206-150 Ом
VD1-VD3 - 2A507A
-
Управление
При традиционном управлении антенным реле, например РЭВ14,
в режиме ПРИЕМА в центральную жилу кабеля снижения антенны подают напряжение +27Вольт 0,4Ампера через инжектор.
В режиме ПЕРЕДАЧА педалью или тангентой это напряжение снимается и через 0,5 сек.(чтобы реле успело переключиться) в кабель подается мощность.
-
Общая схема управления ПИН-диодами -
Используется два кабеля снижения и один неэкранированный провод.
Кабель с малыми потерями используется только для тракта ПЕРЕДАЧИ от УМ300Вт до разъема Х2.
Второй кабель RG58C/U, недорогой, включен уже после МШУ (разъем Х1), поэтому потери в нем на ПРИЕМ не влияют.
-
Плата индикации и управления расположена внизу, у оператора.
При нажатии педали РТТ СНИМАЕТСЯ напряжение +8V, подаваемое в центральную жилу кабеля ПРИЕМА.
Ток потребления по отдельному проводу +12V при ПРИЕМЕ=90 мА, при ПЕРЕДАЧЕ=300мА.
_________________
Владимир,
ex UC2CED, EU2CED, RC2CA, EU2CA, EV78C, EV79C, EV80NG
2019 год - https://observablehq.com/@eu2aa
2017 год - http://eu2aa.com
1992 год - http://eu2aa.qrz.ru
Владимир,
ex UC2CED, EU2CED, RC2CA, EU2CA, EV78C, EV79C, EV80NG
2019 год - https://observablehq.com/@eu2aa
2017 год - http://eu2aa.com
1992 год - http://eu2aa.qrz.ru
-
Не в сети
- Site Admin
- Сообщения: 923
- Зарегистрирован: 06 июн 2014 17:31
- Откуда: Молодечно
- Контактная информация:
Re: Антенный переключатель 1296МГц
Электрическая схема МШУ
Монтажная схема МШУ
-
Перечень элементов
-
Конденсаторы
C1,C2,C5 - NP0 - 0805 - 33 пФ ±5 % - 3шт.
C3,C9,C15,C19,C20 - NP0 - 0805 - 8,2 пФ ±5 % - 5шт.
C4,C17,C18 - X7R - 0805 - 1000 пФ ±5 % - 3шт.
C6 - X7R - 0805 - 1,0 мкФ ±10 % - 1шт.
C7,C8 - X7R - 0805 - 0,1 мкФ ±10 % - 2шт.
C10,C11,C12 - NP0 - 0805 - 10 пФ ±5 % - 3шт.
C13,C14,C16 - NP0 - 0805 - 100 пФ ±5 % - 3шт.
-
Микросхемы
D1 - HWS435 - 1шт.
D2 - SN74LVC1G04 - 1шт.
D3 - 78L33ABUTR - 1шт.
D4 - SPF5043Z - 1шт.
-
Индуктивности
L1,L2 - 0603 - 2,5нГн - 2шт.
L3 - 0603 - 100нГн - 1шт.
L4 - 0805 - 10нГн - 1шт.
-
Резисторы
R1 - RC- 0805 - 51 Ом ±5 % - 1шт.
R2 - RC- 0805 - 68 Ом ±5 % - 1шт.
R9,R13 - RC- 0805 - 1 kОм ±5 % - 1шт.
R3,R4,R6,R8,R11 - RC- 0805 - 20 Ом ±5 % - 4шт.
R5,R7,R10,R12 - RC- 0805 - 330 Ом ±5 % - 4шт.
-
Транзисторы
VT1 - ATF35143 - 1шт.
-
Монтажная схема платы индикации и управления Перечень элементов
Конденсаторы
C1,C2 - X7R - 0805 - 1000 пФ ±5 % - 2шт.
C3,C4 - X7R - 0805 - 0,1 мкФ ±10 % - 2шт.
C5 - SR - 63V - 100,0 мкФ ±10 % - 1шт.
-
Микросхемы
D1 - оптопара TLP181 - 1шт.
D2 - 7812 - 1шт. КР1180ЕН12
-
Индуктивности
L1 - 0603 - 100нГн - 1шт.
-
Резисторы
R1,R3 - RC- 0805 - 1 kОм ±5 % - 2шт.
R6 - RC- 0805 - 150 Ом ±5 % - 1шт.
R7,R8 - RC- 0805 - 4,7 kОм ±5 % - 2шт.
-
Светодиоды
VD1,VD2,VD4 - LD0805 - 1шт. ЗЕЛЕНЫЕ
VD3 - LD0805 - 1шт. КРАСНЫЙ
-
Такой же АП, но на SMA
Перечень элементов
-
Конденсаторы
C1,C2,C5 - NP0 - 0805 - 33 пФ ±5 % - 3шт.
C3,C9,C15,C19,C20 - NP0 - 0805 - 8,2 пФ ±5 % - 5шт.
C4,C17,C18 - X7R - 0805 - 1000 пФ ±5 % - 3шт.
C6 - X7R - 0805 - 1,0 мкФ ±10 % - 1шт.
C7,C8 - X7R - 0805 - 0,1 мкФ ±10 % - 2шт.
C10,C11,C12 - NP0 - 0805 - 10 пФ ±5 % - 3шт.
C13,C14,C16 - NP0 - 0805 - 100 пФ ±5 % - 3шт.
-
Микросхемы
D1 - HWS435 - 1шт.
D2 - SN74LVC1G04 - 1шт.
D3 - 78L33ABUTR - 1шт.
D4 - SPF5043Z - 1шт.
-
Индуктивности
L1,L2 - 0603 - 2,5нГн - 2шт.
L3 - 0603 - 100нГн - 1шт.
L4 - 0805 - 10нГн - 1шт.
-
Резисторы
R1 - RC- 0805 - 51 Ом ±5 % - 1шт.
R2 - RC- 0805 - 68 Ом ±5 % - 1шт.
R9,R13 - RC- 0805 - 1 kОм ±5 % - 1шт.
R3,R4,R6,R8,R11 - RC- 0805 - 20 Ом ±5 % - 4шт.
R5,R7,R10,R12 - RC- 0805 - 330 Ом ±5 % - 4шт.
-
Транзисторы
VT1 - ATF35143 - 1шт.
-
Монтажная схема платы индикации и управления Перечень элементов
Конденсаторы
C1,C2 - X7R - 0805 - 1000 пФ ±5 % - 2шт.
C3,C4 - X7R - 0805 - 0,1 мкФ ±10 % - 2шт.
C5 - SR - 63V - 100,0 мкФ ±10 % - 1шт.
-
Микросхемы
D1 - оптопара TLP181 - 1шт.
D2 - 7812 - 1шт. КР1180ЕН12
-
Индуктивности
L1 - 0603 - 100нГн - 1шт.
-
Резисторы
R1,R3 - RC- 0805 - 1 kОм ±5 % - 2шт.
R6 - RC- 0805 - 150 Ом ±5 % - 1шт.
R7,R8 - RC- 0805 - 4,7 kОм ±5 % - 2шт.
-
Светодиоды
VD1,VD2,VD4 - LD0805 - 1шт. ЗЕЛЕНЫЕ
VD3 - LD0805 - 1шт. КРАСНЫЙ
-
Такой же АП, но на SMA
_________________
Владимир,
ex UC2CED, EU2CED, RC2CA, EU2CA, EV78C, EV79C, EV80NG
2019 год - https://observablehq.com/@eu2aa
2017 год - http://eu2aa.com
1992 год - http://eu2aa.qrz.ru
Владимир,
ex UC2CED, EU2CED, RC2CA, EU2CA, EV78C, EV79C, EV80NG
2019 год - https://observablehq.com/@eu2aa
2017 год - http://eu2aa.com
1992 год - http://eu2aa.qrz.ru
-
Не в сети
- Site Admin
- Сообщения: 923
- Зарегистрирован: 06 июн 2014 17:31
- Откуда: Молодечно
- Контактная информация:
Re: Антенный переключатель 1296МГц
Антенные переключатели с МШУ в корпусе
-
Заготовка деталей Антенные переключатели с МШУ со снятым корпусом
Заготовка деталей Антенные переключатели с МШУ со снятым корпусом
_________________
Владимир,
ex UC2CED, EU2CED, RC2CA, EU2CA, EV78C, EV79C, EV80NG
2019 год - https://observablehq.com/@eu2aa
2017 год - http://eu2aa.com
1992 год - http://eu2aa.qrz.ru
Владимир,
ex UC2CED, EU2CED, RC2CA, EU2CA, EV78C, EV79C, EV80NG
2019 год - https://observablehq.com/@eu2aa
2017 год - http://eu2aa.com
1992 год - http://eu2aa.qrz.ru
-
Не в сети
- Site Admin
- Сообщения: 923
- Зарегистрирован: 06 июн 2014 17:31
- Откуда: Молодечно
- Контактная информация:
Re: Антенный переключатель 1296МГц
Основные параметры
Максимально допустимая мощность - 500Вт.
Потери в тракте ПЕРЕДАЧИ - 0,51dB.
Потери в тракте ПРИЕМА до МШУ - 0,65dB.
Пролаз мощности в тракт ПРИЕМА - минус 34,5dB.
Пролаз мощности в тракт ПРИЕМА с SPDT-ключом на входе МШУ - минус 56dB,
при этом потери в тракте ПРИЕМА до МШУ возрастают на 0,2dB, что в сумме составит 0,85dB.
Усиление МШУ - 35dB.
Ток потребления по цепи +12В - 90мА на ПРИЕМ, 300мА на ПЕРЕДАЧУ.
-
Сравнение потерь при использовании реле РЭВ14
Иногда приходилось слышать фразу: "У меня в реле на 1296МГц НИЧЕГО НЕ ТЕРЯЕТСЯ!"
Так ли это?
Измерение потерь в одном плече реле РЭВ-14 для диапазона 1296МГц показали 0,9dB,
а изоляция через разомкнутые контакты - минус 19dB.
-
Рассмотрим распространенную схему Мощность от УМ300Вт проходит через ТРИ реле, К1,К4,К2 следовательно
Потери в тракте ПЕРЕДАЧИ - 2,7dB.
Потери в тракте ПРИЕМА до МШУ - 1,8dB, поскольку проходит через два реле, К2,К3 до МШУ, чтобы обеспечить изоляцию хотя бы 38dB.
-
Впрочем, если у вас есть лишние $1000, тогда можно купить ТРИ реле на мощность 500Вт, с потерями 0,15dB без учета доставки
https://www.rfparts.com/rdl-sr012.html
-
Как сказал Александр, EW8W:"Но где купить такое или аналогичное за вменяемые деньги?"
-
Впрочем, даже тогда общие потери мощности через ТРИ таких реле составят 0,45dB,
что не намного лучше 0,51dB для АП на ПИН-диодах.
Максимально допустимая мощность - 500Вт.
Потери в тракте ПЕРЕДАЧИ - 0,51dB.
Потери в тракте ПРИЕМА до МШУ - 0,65dB.
Пролаз мощности в тракт ПРИЕМА - минус 34,5dB.
Пролаз мощности в тракт ПРИЕМА с SPDT-ключом на входе МШУ - минус 56dB,
при этом потери в тракте ПРИЕМА до МШУ возрастают на 0,2dB, что в сумме составит 0,85dB.
Усиление МШУ - 35dB.
Ток потребления по цепи +12В - 90мА на ПРИЕМ, 300мА на ПЕРЕДАЧУ.
-
Сравнение потерь при использовании реле РЭВ14
Иногда приходилось слышать фразу: "У меня в реле на 1296МГц НИЧЕГО НЕ ТЕРЯЕТСЯ!"
Так ли это?
Измерение потерь в одном плече реле РЭВ-14 для диапазона 1296МГц показали 0,9dB,
а изоляция через разомкнутые контакты - минус 19dB.
-
Рассмотрим распространенную схему Мощность от УМ300Вт проходит через ТРИ реле, К1,К4,К2 следовательно
Потери в тракте ПЕРЕДАЧИ - 2,7dB.
Потери в тракте ПРИЕМА до МШУ - 1,8dB, поскольку проходит через два реле, К2,К3 до МШУ, чтобы обеспечить изоляцию хотя бы 38dB.
-
Впрочем, если у вас есть лишние $1000, тогда можно купить ТРИ реле на мощность 500Вт, с потерями 0,15dB без учета доставки
https://www.rfparts.com/rdl-sr012.html
-
Как сказал Александр, EW8W:"Но где купить такое или аналогичное за вменяемые деньги?"
-
Впрочем, даже тогда общие потери мощности через ТРИ таких реле составят 0,45dB,
что не намного лучше 0,51dB для АП на ПИН-диодах.
_________________
Владимир,
ex UC2CED, EU2CED, RC2CA, EU2CA, EV78C, EV79C, EV80NG
2019 год - https://observablehq.com/@eu2aa
2017 год - http://eu2aa.com
1992 год - http://eu2aa.qrz.ru
Владимир,
ex UC2CED, EU2CED, RC2CA, EU2CA, EV78C, EV79C, EV80NG
2019 год - https://observablehq.com/@eu2aa
2017 год - http://eu2aa.com
1992 год - http://eu2aa.qrz.ru