Уважаемые Радиолюбители ,нужна ваша помощь.
Помогите создать рисунок схемы для печатной платы и напишите подробный список элементов данной схемы. Заранее спасибо.
http://woofer.hut1.ru/circuit_big.gif
Помогите !
- Автор
- Сообщение
-
Не в сети
- Сообщения: 42
- Зарегистрирован: 17 июн 2012 18:25
Re: Помогите !
уточните тз, smd или с дырочками? халтура платная? :)
_________________
de EU7X ex EW7DK
de EU7X ex EW7DK
Re: Помогите !
да какое там платная, уже неделю как плату нарисовал и отдал, ждем результат :)ew7dk писал(а):уточните тз, smd или с дырочками? халтура платная? :)
-
Не в сети
- Сообщения: 42
- Зарегистрирован: 17 июн 2012 18:25
Re: Помогите !
дык я ж со смайликом. а топикстартер в курсе что контроллер шить надо? 
я тож нарисовал побыстренькому, layout6 попробовал, давно ничё не делал, даже понравилось.
я тож нарисовал побыстренькому, layout6 попробовал, давно ничё не делал, даже понравилось.
_________________
de EU7X ex EW7DK
de EU7X ex EW7DK
-
Не в сети
- Сообщения: 2
- Зарегистрирован: 05 фев 2014 13:54
Re: Помогите !
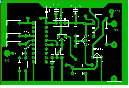
Кнтроллер прошили . схему собрал . И чуть еще дорисовал .Вот что получилось.
-
Не в сети
- Сообщения: 27
- Зарегистрирован: 16 мар 2014 21:03
- Откуда: KO22SD Иваново, Брестская обл., Беларусь
- Контактная информация:
Re: Помогите !
Позвольте поинтересоваться, а что за схема? Для чего? Может тоже пригодится....
_________________
Нет ничего невозможного...
Виктор. Интересующийся радиолюбительством без позывного.
Надежный шаринг спутникового ТВ
Нет ничего невозможного...
Виктор. Интересующийся радиолюбительством без позывного.
Надежный шаринг спутникового ТВ
-
Не в сети
- Сообщения: 271
- Зарегистрирован: 08 дек 2013 17:59
- Откуда: Гомель
Re: Помогите !
что тут не понятного? схема электронного зажигания для автомобиляПозвольте поинтересоваться, а что за схема? Для чего? Может тоже пригодится....
_________________
Виктор EW8B (ex EW8BT; UC2OIQ)
Виктор EW8B (ex EW8BT; UC2OIQ)