Переносчики частоты для анализатора спектра

Ответить
  • Автор
  • Сообщение
Не в сети
Аватара пользователя
Site Admin
Сообщения: 918
Зарегистрирован: 06 июн 2014 17:31
Откуда: Молодечно
Контактная информация:

Переносчики частоты для анализатора спектра

Сообщение EU2AA »

Анализаторы частоты с ростом частоты резко дорожают.

Выручат переносчики частоты

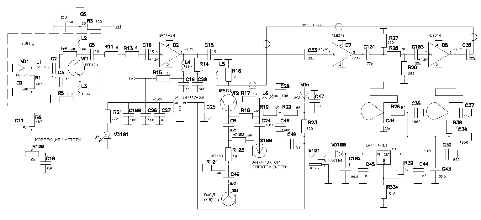
Переносчик частоты (3-6)GHz для анализатора спектра (0-3)GHz
Диапазон входных частот (3,0-6,0)ГГц
Диапазон выходных частот (0,009-3,1)ГГц
Напряжение питания от внешнего источника - +(9-13)В
Ток потребления - 70мА
на фото Переносчики частоты (3-6)ГГц и (6-9)ГГц
P3669a.jpg
P3669b.jpg
Электрическая принципиальная схема
P36s.png
Перечень элементов
-
Конденсаторы
C2,C3 — 0402 — 1 пФ - 2шт.
C5 — 0402 — 2,2 пФ - 1шт.
C6,C19 — 0603 — 33 пФ - 2шт.
C7,C9,C20 — 0603 — 560 пФ - 3шт.
C8,C49 — 0603 — 8,2 пФ - 2шт.
C11,C47,C48 — 0603 — 0,1 мkФ - 3шт.
C16,C18 — 0603 — 10 пФ - 2шт.
C24,C46 — 0603 — 0,01 мkФ - 1шт.
C25 — 0805 — 1,0 мкФ - 1шт.
C26,C43 — Case B-10V-33,0 мkФ - 2шт.
C27,C39,C44,C45,C101 — 0805 — 0,1 мkФ - 5шт.
C28 — 0603 — 150 пФ - 1шт.
C34,C37,C38,C101,C103 — 0603 — 22 пФ - 5шт.
C35,C36,C100 — 0805 — 1000 пФ - 3шт.
C102 — SR-16V-100,0 мkФ - 1шт.
-
Микросхемы
D2 — ERA1-SM - 1шт.
D4,D10 — LM1117-5.0 - 2шт.
D7,D8 — NLB310 - 2шт.
D100 — 78L09 - 1шт.
-
Индуктивности
L1* - скоба из луженки 0,12 длиной 5мм - 1шт.
L2,L4 - 0805 - LQW18A-68нГн - 2шт.
L6 - 0805 - LQW18A-820нГн - 1шт.
-
Резисторы
R1,R6 — 0402 — 4,7 kОм - 2шт.
R3,R5,R22 — 0402 — 100 Ом - 3шт.
R4,R18 — 0402 — 39 kОм - 2шт.
R11,R13 — 0603 — 0 - 2шт. *можно просто перемычку
R14,R19 — 0603 — 1,5 kОм - 2шт.
R15* — 0805 — 33 Ом - 1шт.
R16 -0603 — 51 Ом - 1шт.
R17 -0603 — 39 Ом - 1шт.
R21 — 0603 — 620 Ом - 1шт.
R23 -0603 — 820 Ом - 1шт.
R26,R30 -0805 — 82 Ом - 2шт.
R27,R29 -0805 — 200 Ом - 2шт.
R28 -0805 — 20 Ом - 1шт.
R32 — 0805 — 1 kОм - 1шт.
R33* - 0805 — 510 Ом - 1шт.
-
Диоды
VD1 - Варикап BB857 - 1шт.
VD5 - BZX84-3V3 - 1шт.
VD100 - S1M
VD101- Светодиод L34HD - 1шт. красный
-
Транзисторы
VT1,VT2 - BFP420F - 1шт.
-
Разъемы
X2 - SMA-BJ - 1шт.
X2 - SMA-C174P - 1шт.
X101 - K375 - 1шт.
Вложения
P36t.png
_________________
Владимир,
ex UC2CED, EU2CED, RC2CA, EU2CA, EV78C, EV79C, EV80NG
2019 год - https://observablehq.com/@eu2aa
2017 год - http://eu2aa.com
1992 год - http://eu2aa.qrz.ru

Не в сети
Аватара пользователя
Site Admin
Сообщения: 918
Зарегистрирован: 06 июн 2014 17:31
Откуда: Молодечно
Контактная информация:

Re: Переносчик частоты (3-6)GHz для анализатора спектра (0-3

Сообщение EU2AA »

Монтажная схема
P36t.png
Использована печатная плата из остатков от трансвертера Т2_13

Элементы, не имеющие маркировки на монтажной схеме
- НЕ УСТАНАВЛИВАТЬ!
Карта регулировки
KR_P39.pdf
(25.19 КБ) 589 скачиваний
_________________
Владимир,
ex UC2CED, EU2CED, RC2CA, EU2CA, EV78C, EV79C, EV80NG
2019 год - https://observablehq.com/@eu2aa
2017 год - http://eu2aa.com
1992 год - http://eu2aa.qrz.ru

Не в сети
Аватара пользователя
Site Admin
Сообщения: 918
Зарегистрирован: 06 июн 2014 17:31
Откуда: Молодечно
Контактная информация:

Re: Переносчик частоты (6-9)GHz

Сообщение EU2AA »

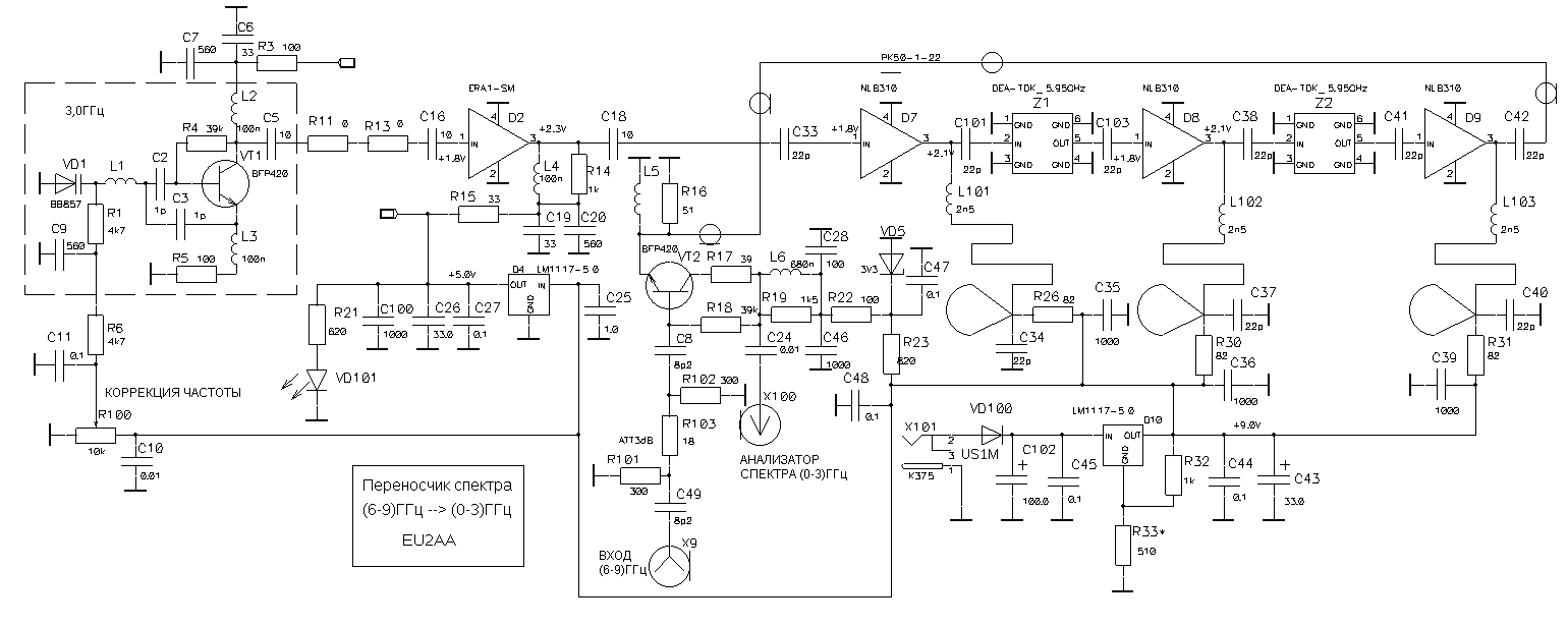
Переносчик частоты (6-9)GHz для анализатора спектра (0-3)GHz

Диапазон входных частот (6,0-9,0)ГГц
Диапазон выходных частот (0,009-3,1)ГГц
Напряжение питания от внешнего источника - +(9-13)В
Ток потребления - 130мА
-
на фото Переносчики частоты (3-6)ГГц и (6-9)ГГц
P3669a.jpg
P3669b.jpg
Электрическая принципиальная схема
P69s.png
Перечень элементов
-
Конденсаторы
C2,C3 — 0402 — 1 пФ - 2шт.
C5 — 0402 — 2,2 пФ - 1шт.
C6,C19 — 0603 — 33 пФ - 2шт.
C7,C9,C20 — 0603 — 560 пФ - 3шт.
C8,C49 — 0603 — 8,2 пФ - 2шт.
C11,C47,C48 — 0603 — 0,1 мkФ - 3шт.
C16,C18 — 0603 — 10 пФ - 2шт.
C24,C46 — 0603 — 0,01 мkФ - 1шт.
C25 — 0805 — 1,0 мкФ - 1шт.
C26,C43 — Case B-10V-33,0 мkФ - 2шт.
C27,C39,C44,C45,C101 — 0805 — 0,1 мkФ - 5шт.
C28 — 0603 — 150 пФ - 1шт.
C34,C37,C38,C40-C42,C101,C103 — 0603 — 22 пФ - 8шт.
C35,C36,C39,C100 — 0805 — 1000 пФ - 4шт.
C102 — SR-16V-100,0 мkФ - 1шт.
-
Микросхемы
D2 — ERA1-SM - 1шт.
D4,D10 — LM1117-5.0 - 2шт.
D7,D8,D9 — NLB310 - 3шт.
D100 — 78L09 - 1шт.
-
Индуктивности
L1* - скоба из луженки 0,12 длиной 5мм - 1шт.
L2,L4 - 0805 - LQW18A-68нГн - 2шт.
L6 - 0805 - LQW18A-820нГн - 1шт.
L101-L103 - 0402 - LQW18A-2,5нГн - 3шт.
-
Резисторы
R1,R6 — 0402 — 4,7 kОм - 2шт.
R3,R5,R22 — 0402 — 100 Ом - 3шт.
R4,R18 — 0402 — 39 kОм - 2шт.
R11,R13 — 0603 — 0 - 2шт. *можно просто перемычку
R14,R19 — 0603 — 1,5 kОм - 2шт.
R15* — 0805 — 33 Ом - 1шт.
R16 -0603 — 51 Ом - 1шт.
R17 -0603 — 39 Ом - 1шт.
R21 — 0603 — 620 Ом - 1шт.
R23 -0603 — 820 Ом - 1шт.
R26,R30,R31 -0805 — 82 Ом - 3шт.
R32 — 0805 — 1 kОм - 1шт.
R33* - 0805 — 510 Ом - 1шт.
-
Диоды
VD1 - Варикап BB857 - 1шт.
VD5 - BZX84-3V3 - 1шт.
VD100 - S1M
VD101- Светодиод L34HD - 1шт. красный
-
Транзисторы
VT1,VT2 - BFP420F - 1шт.

-Разъемы
X2 - SMA-BJ - 1шт.
X2 - SMA-C174P - 1шт.
X101 - K375 - 1шт.
-
Фильтры
Z1,Z2 - DEA-TDK-5,95GHz - 2шт.
_________________
Владимир,
ex UC2CED, EU2CED, RC2CA, EU2CA, EV78C, EV79C, EV80NG
2019 год - https://observablehq.com/@eu2aa
2017 год - http://eu2aa.com
1992 год - http://eu2aa.qrz.ru

Не в сети
Аватара пользователя
Site Admin
Сообщения: 918
Зарегистрирован: 06 июн 2014 17:31
Откуда: Молодечно
Контактная информация:

Re: Переносчик частоты (6-9)GHz

Сообщение EU2AA »

Монтажная схема
P69t.png
Использована печатная плата из остатков от трансвертера Т2_13
Элементы, не имеющие маркировки на монтажной схеме
- НЕ УСТАНАВЛИВАТЬ!
Карта регулировки
KR_P39.pdf
(25.19 КБ) 585 скачиваний
_________________
Владимир,
ex UC2CED, EU2CED, RC2CA, EU2CA, EV78C, EV79C, EV80NG
2019 год - https://observablehq.com/@eu2aa
2017 год - http://eu2aa.com
1992 год - http://eu2aa.qrz.ru

Не в сети
Аватара пользователя
Site Admin
Сообщения: 918
Зарегистрирован: 06 июн 2014 17:31
Откуда: Молодечно
Контактная информация:

Re: Переносчик частоты (9,8-12,8)GHz

Сообщение EU2AA »

Переносчик частоты (9,8-12,8)GHz
для анализатора спектра (0-3)GHz
-
Диапазон входных частот (9,8-12,8)ГГц
Диапазон выходных частот (0,009-3,1)ГГц
Напряжение питания от внешнего источника - +(9-13)В
Ток потребления - 95мА
-
Переносчик частоты из LNB
P1013ee.jpg
P1013ff.jpg
Последовательность изготовления
Использовал залежалую головку, еще с диэлектрическими резонаторами.
Разобрал, спилил все торчащие выступы напильником,
на плате отпаял оба транзистора УВЧ из двух первых каскадов от двух зондов, выпаял сами зонды и очистил зубочисткой отверстия.
Просверлил сквозь отверстие поляризации V отверстие в корпусе, сначала сквозь плату тонким сверлом Ø0,8мм, чтобы не повредить, затем рассверлил до Ø2мм.
Установил через пластинку 1,0мм разъем SMA, используя два имеющихся отверстия в головке.
Запаял центральный штырь SMA в плату.
По входу навинтил аттенюатор 20dB, поскольку у LNB слишком высокий коэффициент усиления.
_________________
Владимир,
ex UC2CED, EU2CED, RC2CA, EU2CA, EV78C, EV79C, EV80NG
2019 год - https://observablehq.com/@eu2aa
2017 год - http://eu2aa.com
1992 год - http://eu2aa.qrz.ru

Не в сети
Аватара пользователя
Site Admin
Сообщения: 918
Зарегистрирован: 06 июн 2014 17:31
Откуда: Молодечно
Контактная информация:

Re: Переносчик частоты (9,8-12,8)GHz

Сообщение EU2AA »

По выходу навинтил инжектор
P1013t.jpg
Плату вырезал резаком на FR4-1,0
-
Электрическая схема инжектора
P1013i.png
Откалибровал в 20 точках
P1013k.png
_________________
Владимир,
ex UC2CED, EU2CED, RC2CA, EU2CA, EV78C, EV79C, EV80NG
2019 год - https://observablehq.com/@eu2aa
2017 год - http://eu2aa.com
1992 год - http://eu2aa.qrz.ru
Ответить