Добрый день,
Прошу помощи. автомобилка yaesu FT7900 перестала включаться, без каких-либо изменений в эксплуатации. + питания звонится на землю.
внутри вид аккуратный, точек выхода "волшебного дыма" я не обнаружил.
Может кто по Минску взяться за анализ и устранение проблемы, с моей Компенсацией?
Заранее благодарен
Сергей EU1VA
+375 два пять 601 0023
Нужна помощь в ремонте yaesu 7900
- Автор
- Сообщение
-
Не в сети
- Сообщения: 15
- Зарегистрирован: 28 апр 2019 16:03
Нужна помощь в ремонте yaesu 7900
_________________
C уважением,
Сергей EU1VA (ex. EU1ADY)
C уважением,
Сергей EU1VA (ex. EU1ADY)
-
Не в сети
- Сообщения: 941
- Зарегистрирован: 26 май 2013 10:07
- Откуда: Минск, KO33
Re: Нужна помощь в ремонте yaesu 7900
Сергей, посмотреть самостоятельно (для начала) дальше не хотите ?
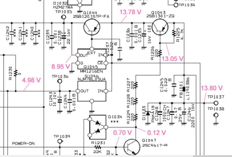
https://translate.google.com/translate? ... .390476%2FПервые подозреваемые при чистом КЗ по питанию (если, конечно, все в порядке с проводами
) - это защитный диод D1033, P6KA18 (diode), PROTECT (Yaesu/Vertex part number Q7000721), https://www.chipdip.by/product/p6ke18a? ... st_product и электролит С1246, 2200,0х16В https://www.chipdip.by/catalog/aluminum ... &x.359=3eR. Компоненты выводные, легко проверяются на КЗ мультиметром (естессна, придется приподнять по 1 выводу). Вторым подозреваемым является выходной транзистор Q1067 (RD70HVF1). https://aliexpress.ru/item/32685661726. ... 0030710644 Но тогда должны быть видны следы нагрева или обрыва на дросселе L1071 или подводящих дорожках ПП.
На всякий случай (который, как известно, бывает всякий) сервисмануал: https://data2.manualslib.com/pdf5/112/1 ... ake=binary

https://translate.google.com/translate? ... .390476%2FПервые подозреваемые при чистом КЗ по питанию (если, конечно, все в порядке с проводами
На всякий случай (который, как известно, бывает всякий) сервисмануал: https://data2.manualslib.com/pdf5/112/1 ... ake=binary
_________________
73! EW1Q
ex EU1AQ, UC2AAQ
73! EW1Q
ex EU1AQ, UC2AAQ
-
Не в сети
- Сообщения: 15
- Зарегистрирован: 28 апр 2019 16:03
Re: Нужна помощь в ремонте yaesu 7900
Принято, благодарю за информацию. Буду пробовать
_________________
C уважением,
Сергей EU1VA (ex. EU1ADY)
C уважением,
Сергей EU1VA (ex. EU1ADY)