PA 300W на 1296 МГц версия 2.0

Ответить
  • Автор
  • Сообщение
Не в сети
Аватара пользователя
Site Admin
Сообщения: 905
Зарегистрирован: 06 июн 2014 17:31
Откуда: Молодечно
Контактная информация:

PA 300W на 1296 МГц версия 2.0

Сообщение EU2AA »

PA 300W на 1296 МГц версия 2.0

Проблемы предыдущей версии:
дефицитный материал RO4350B-0,76мм для платы;
дороговизна заказа печатных плат, 10 000RUR за 5 плат.

Изменение:
применен дешевый, доступный на китайских $2-сервисах FR4-0,8мм.

GERBER-файл
9160f.zip
(54.12 КБ) 583 скачивания
Материал платы FR4-0,8мм, горячее лужение HASL
ВНИМАНИЕ! Толщина материала платы - 0,8мм


Полученную плату разрезать на две части и между ними вставить транзисторы
9160t.png
_________________
Владимир,
ex UC2CED, EU2CED, RC2CA, EU2CA
2019 год - https://observablehq.com/@eu2aa
2017 год - http://eu2aa.com
1992 год - http://eu2aa.qrz.ru

Не в сети
Аватара пользователя
Site Admin
Сообщения: 905
Зарегистрирован: 06 июн 2014 17:31
Откуда: Молодечно
Контактная информация:

Re: PA 300W на 1296 МГц версия 2.0

Сообщение EU2AA »

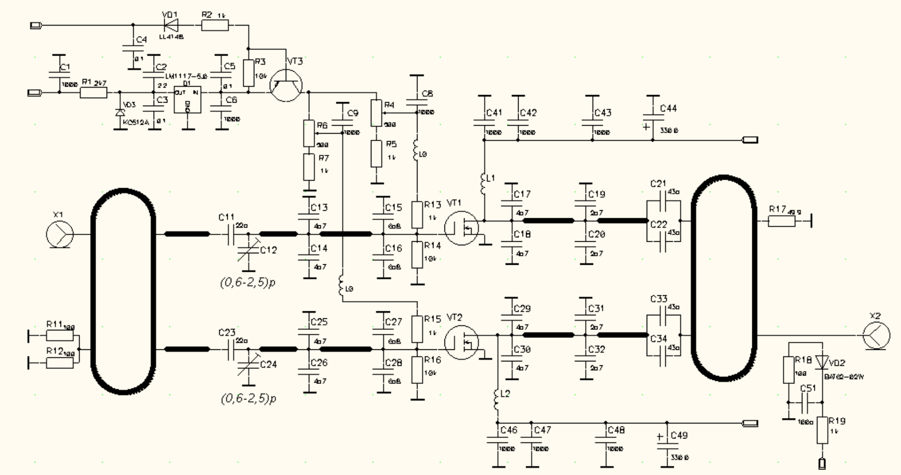
Электрическая принципиальная схема
03_SCH.png
Перечень элементов
-
Конденсаторы
C1,C6-C9,C41-C43,C46-C48 - X7R - 0805 - 1000 пФ ±5 % - 11шт.
C2 - X7R - 1206 - 50V - 2,2 мкФ ±10 % - 1шт.
C3-C5 - X7R - 0805 - 0,1 мкФ ±10 % - 3шт.
C11,C23 - NP0 - 0805 - 22 пФ ±5 % - 2шт.
C12,C24 - TZV2Z2R5A110R00-(0,65-2,5) пФ ±10 % - 1шт. SMD-Компонент
C13,C14,C25,C26 - NP0 - 0805 - 4,7 пФ ±5 % - 4шт.
C15,C16,C27,C28 - NP0 - 0603 - 6,8 пФ ±5 % - 4шт.
C17,C18,C29,C30 - К10-57-500В - 4,7 пФ ±5 % - 4шт. ПО КУЛОН, СпБ, замена ATC100C2R7CW500X
C19,C20,C31,C32 - К10-57-500В - 2,7 пФ ±5 % - 4шт. ПО КУЛОН, СпБ, замена ATC100C4R7CW500X
C21,C22,C33,C34 - К10-57-500В - 43 пФ ±5 % - 4шт. ПО КУЛОН, СпБ, замена ATC100C430JW500X
C44,C49 - CD6-35V-330,0 мкФ ±10 % - 2шт. SMD-Компонент
C51 - NP0 - 0603 - 100 пФ ±5 % - 1шт.
-
Микросхемы
D1 - LM1117-5,0 - 1шт.
-
Индуктивности
L1,L2 - 2 витка ПЭВ-1,0 на хвостовике сверла Ø6мм - 2шт.
-
Резисторы
R1,R8,R9 - RC- 1206 - 2,7 kОм ±5 % - 3шт.
R2,R19 - RC- 0805 – 1 kОм ±5 % - 2шт.
R3,R14,R16 - RC- 0805 – 10 kОм ±5 % - 3шт.
R4,R6 - PVZ3-500 Ом ±5 % - 2шт.
R5,R7 - RC- 0805 - 470 Ом ±5 % - 2шт.
R11,R12 - RC- 1206 - 100 Ом ±5 % - 2шт.
R13,R15,R18 - RC- 0805 - 100 Ом ±5 % - 3шт.
R17 - Р1-3-25Вт-2Т971А - 49,9 Ом ±5 % - 1шт.
-
Диоды
VD1 - LL4148 - 1шт.
VD2 - BAT62-02W - 1шт. датчик отраженной волны
-
Транзисторы
VT1,VT2 - MRFE6S9160-HS - 2шт.
VT3 - КТ3129А9 - 1шт.
-
Транзисторы VT1,VT2 - MRFE6S9160-HS полезно разбраковать по ПАРАМ
при токах 0,125А, 0,25А, 0,5А, 1,0А и 2А


Пример контактирующего устройства
kontakt2.jpg
kontakt1.jpg
_________________
Владимир,
ex UC2CED, EU2CED, RC2CA, EU2CA
2019 год - https://observablehq.com/@eu2aa
2017 год - http://eu2aa.com
1992 год - http://eu2aa.qrz.ru

Не в сети
Аватара пользователя
Site Admin
Сообщения: 905
Зарегистрирован: 06 июн 2014 17:31
Откуда: Молодечно
Контактная информация:

Re: PA 300W на 1296 МГц версия 2.0

Сообщение EU2AA »

Монтажная схема платы версии 2.0
9160top.png
ВНИМАНИЕ!
Два квадрата 25х25мм толстой медной луженой фольги, либо стальной луженки от сгущенки распаяйте заранее с ОБРАТНОЙ стороны платы в районе выходной линии и нагрузочного резистора 50 Ом.
Заход под плату - 5мм, остальные 20мм должны выступать наружу.
На эти площадки Вы припаяете оплетку выходного кабеля и привинтите нагрузочный резистор 50 Ом.

Обе половинки плат и транзисторы VT1,VT2 паяются на электроплитке, предварительно разогретой до 300 градусов Цельсия
электроплитка.jpg
После расплавления припоя, нужно быстро, но аккуратно снять запаянную палетту с плитки на заранее подготовленное место для остывания.
Для этого полезно заранее сделать проволочное коромысло из крепкой проволоки.

Допаять остальные элементы
9160_2m.jpg
фото для иллюстрации, версии 1.0

Поместить в корпус, напряжение питания завести через проходные конденсаторы, например Б14
РА9160mini..jpg
_________________
Владимир,
ex UC2CED, EU2CED, RC2CA, EU2CA
2019 год - https://observablehq.com/@eu2aa
2017 год - http://eu2aa.com
1992 год - http://eu2aa.qrz.ru

Не в сети
Аватара пользователя
Site Admin
Сообщения: 905
Зарегистрирован: 06 июн 2014 17:31
Откуда: Молодечно
Контактная информация:

Re: PA 300W на 1296 МГц версия 2.0

Сообщение EU2AA »

Схема БП
PA300W__БП.png
с использованием двух MeanWell S350-24
-
Регулировка
Сводится к подстройке C12 и C14,
сперва по МАКСИМУМУ выходной мощности,
а затем аккуратно выровнять токи по показаниям амперметров.

Если при этом будет падать выходная мощность,
то предпочтение отдать выходной мощности.
Токи могут немного отличаться, например, 11 Ампер и 11,8 Ампер.
Убедиться, что балластные резисторы R11,R12 и R17 - не имеют
сильного разогрева после ДВУХминутной работы на ПЕРЕДАЧУ.
Если нагрев заметный, повторить подстройку C12 и C14.
-
Основные параметры:
- выходная мощность - (300-350)Вт при входной (10-15)Вт,
- напряжение питания БП - (24-28)В,
- ток потребления - (11-12)А по КАЖДОМУ транзистору.
_________________
Владимир,
ex UC2CED, EU2CED, RC2CA, EU2CA
2019 год - https://observablehq.com/@eu2aa
2017 год - http://eu2aa.com
1992 год - http://eu2aa.qrz.ru

Не в сети
Аватара пользователя
Site Admin
Сообщения: 905
Зарегистрирован: 06 июн 2014 17:31
Откуда: Молодечно
Контактная информация:

Re: PA 300W на 1296 МГц версия 2.0

Сообщение EU2AA »

Поступили вопросы Дополнил описание

1. Сообщают об ограничении выходной мощности в районе 170Вт.

Распайка выходного кабеля
Output300W.jpg
Два квадрата 25х25мм толстой медной луженой фольги, либо стальной луженки от сгущенки распаяйте заранее с ОБРАТНОЙ стороны платы в районе выходной линии и нагрузочного резистора 50 Ом.
Заход под плату - 5мм, остальные 20мм должны выступать наружу.
На эти площадки Вы припаяете оплетку выходного кабеля и привинтите нагрузочный резистор 50 Ом.
Если Вы этого не сделали сразу, то придется припаивать квадраты 25х25мм впритык к плате на массивный субрадиатор, значит снова на плитке...
Попытка припаять оплетку ТОЛЬКО к корпусу на ЛИЦЕВОЙ стороне приведет к ПОТЕРЕ (30-50)% выходной мощности.
Это объясняется тем, что оплетка выходного кабеля соединяется с обратной стороной платы через переходные отверстия, имеющие значительную индуктивность.
Эквивалентная схема показывает, что образуется делитель ВЫХОДНОЙ мощности
Output300W.png
2. Сообщают о выходе из строя обоих выходных мощных транзисторах во время работы в тесте от перегрева
1.Радиатор должен быть большой, отводить нужно 300Вт тепла.
radiator.jpg
Если планируете работу в контестах, то еще больше!
2.Вентиляторов пару штук, вот таких или подобных.
3.Включать сразу после нажатия на педаль, таймер выключения настроить на 100 секунд.
Jamicon_12V_0.8A.jpg
Большой радиатор и вентиляторы - это НЕ ТО, на чем стоит экономить.

На сайте VHFDX.RU
3. RA3TLU предсказал: "При повышении мощности в выходном мосту со стороны резистора и выхода начинает чернеть а потом и бегать искра (маленький зазор между линией моста и землей) и это на rogers а на fr4 будет фейерверк"
[/quote]
Остатки флюса, гарь от припоя на выходных цепях лучше помыть бензином с добавлением ацетона. Очень чисто.
_________________
Владимир,
ex UC2CED, EU2CED, RC2CA, EU2CA
2019 год - https://observablehq.com/@eu2aa
2017 год - http://eu2aa.com
1992 год - http://eu2aa.qrz.ru
Ответить