QRP для JT65
- Автор
- Сообщение
-
Не в сети
- Сообщения: 1
- Зарегистрирован: 16 сен 2013 20:17
QRP для JT65
Коллеги у кого нибудь есть опыт постройки QRP трансивера для работы в JT65?
Пока планирую сделать на основе вот этого трансивера для PSK с перестройкой на 20м.
Может кто поделится своими нарабтками.
Пока планирую сделать на основе вот этого трансивера для PSK с перестройкой на 20м.
Может кто поделится своими нарабтками.
Re: QRP для JT65
День добрый, опыта нет, но давайте соберем ради интереса. Правда кварцев не большой выбор, в продаже нашел именно то, что на схеме. Вот набросал плату, правда реле не разводил, пока не знаю какое попадется под руки.RA4FOC писал(а):Коллеги у кого нибудь есть опыт постройки QRP трансивера для работы в JT65?
Пока планирую сделать на основе вот этого трансивера для PSK с перестройкой на 20м.
Может кто поделится своими нарабтками.
Все, детальки заказал ... ждемс :)
-
Не в сети
- Сообщения: 297
- Зарегистрирован: 08 апр 2013 12:40
- Откуда: Борисов KO44fe
Re: QRP для JT65
Мгм. Прикольная схема. Видел много разных "простых" схем для PSK, но эта - уже по моему проще некуда. Надо повторить, подписываюсь ;)
Кварцы такие в продаже есть, всё остальное тоже. Полевиков таких нету, чем можно заменить, чтобы мощность хотя бы не упала, а лучше наоборот? Хотя 500мВт достаточно, чтобы работать как минимум с Европой.
Кварцы такие в продаже есть, всё остальное тоже. Полевиков таких нету, чем можно заменить, чтобы мощность хотя бы не упала, а лучше наоборот? Хотя 500мВт достаточно, чтобы работать как минимум с Европой.
_________________
73! Руслан [ ex EW2ABF ] • Nafig compares to you
73! Руслан [ ex EW2ABF ] • Nafig compares to you
Re: QRP для JT65
я заказал детали на еките, сегодня проплатил, заказал микросхему, пару дросселей и транзисторы, кварцы, с пересылкой вышло около 37 000р. смд все есть детали, на выходных сделаю плату ..... посмотрим что получится ;)Roger писал(а):Мгм. Прикольная схема. Видел много разных "простых" схем для PSK, но эта - уже по моему проще некуда. Надо повторить, подписываюсь ;)
Кварцы такие в продаже есть, всё остальное тоже. Полевиков таких нету, чем можно заменить, чтобы мощность хотя бы не упала, а лучше наоборот? Хотя 500мВт достаточно, чтобы работать как минимум с Европой.
-
Не в сети
- Сообщения: 297
- Зарегистрирован: 08 апр 2013 12:40
- Откуда: Борисов KO44fe
Re: QRP для JT65
Пока анализировал схему, появилось неясные для меня вопросы (далеко не радиоконструктор я, извините ;)) - что использовалось в качестве фотодиода, какого цвета светодиод в цепи управления от COM-порта и какова функция лампочки - тупо индицировать наличие сигнала на выходе или что-то еще?
Да, может вместо поиска пары светодиод-фотодиод использовать АОТ-127, АОТ-110, АОТ-101, коих у меня есть кучка небольшая?
Да, может вместо поиска пары светодиод-фотодиод использовать АОТ-127, АОТ-110, АОТ-101, коих у меня есть кучка небольшая?
_________________
73! Руслан [ ex EW2ABF ] • Nafig compares to you
73! Руслан [ ex EW2ABF ] • Nafig compares to you
Re: QRP для JT65
Я не великий тоже электронщик, но наверное так:Roger писал(а):Пока анализировал схему, появилось неясные для меня вопросы (далеко не радиоконструктор я, извините ;)) - что использовалось в качестве фотодиода, какого цвета светодиод в цепи управления от COM-порта и какова функция лампочки - тупо индицировать наличие сигнала на выходе или что-то еще?
Да, может вместо поиска пары светодиод-фотодиод использовать АОТ-127, АОТ-110, АОТ-101, коих у меня есть кучка небольшая?
- управляем реле через ком порт и сделана развязка на оптроне диодном
- цвет диода большого значения не имеет :) он внутри оптрона
- лампочка ... думаю да, показывает наличие вч сигнала, но будет ли она светится? судя по схеме это лампа накаливания. Я бы поставить показометор со стрелкой.
Если оптопары диодные, то почему и нет ... хотя стоит глянуть справочник, должны пропускать через себя ток потребления реле.
-
Не в сети
- Сообщения: 297
- Зарегистрирован: 08 апр 2013 12:40
- Откуда: Борисов KO44fe
Re: QRP для JT65
все оптроны, которые я перечислял, транзисторные. Буду менять под один из них схему, чего добру пропадать. Надо еще приладить схемку USB2TTL, в моём ноуте нет ком-порта.
UPD: Порылся в схемах, выяснил, что всё уже давно придумано до нас ;)
База оптрона остается свободной и все дела.
UPD: Порылся в схемах, выяснил, что всё уже давно придумано до нас ;)
База оптрона остается свободной и все дела.
- Вложения
-
- Пример использования транзисторного оптрона и реле
- interface2.png (14.8 КБ) 52075 просмотров
_________________
73! Руслан [ ex EW2ABF ] • Nafig compares to you
73! Руслан [ ex EW2ABF ] • Nafig compares to you
Re: QRP для JT65
пришел пакет с деталями ... вот только отправитель перепутал отчество и не могу забрать пакет
-
Не в сети
- Сообщения: 297
- Зарегистрирован: 08 апр 2013 12:40
- Откуда: Борисов KO44fe
Re: QRP для JT65
А адрес правильный? Дави на сознательность. Ты же не отвечаешь за ошибки отправителя.
Кстати, в процессе разводки платы (делаю с учетом реле HJR-3FF-12VDC-S-Z, оптопары АОТ110А, вместо 2n7000 поставил 2n7002), обнаружилась небольшая ошибочка в схеме. Перепутана полярность светодиода в оптопаре. При таком включении он не должен гореть, потому что 5 пин комп-порта - это GND, а 4-й - DTR.
По моему так © Винни-Пух
Кстати, в процессе разводки платы (делаю с учетом реле HJR-3FF-12VDC-S-Z, оптопары АОТ110А, вместо 2n7000 поставил 2n7002), обнаружилась небольшая ошибочка в схеме. Перепутана полярность светодиода в оптопаре. При таком включении он не должен гореть, потому что 5 пин комп-порта - это GND, а 4-й - DTR.
По моему так © Винни-Пух
_________________
73! Руслан [ ex EW2ABF ] • Nafig compares to you
73! Руслан [ ex EW2ABF ] • Nafig compares to you
Re: QRP для JT65
Roger писал(а):А адрес правильный? Дави на сознательность. Ты же не отвечаешь за ошибки отправителя.
Кстати, в процессе разводки платы (делаю с учетом реле HJR-3FF-12VDC-S-Z, оптопары АОТ110А, вместо 2n7000 поставил 2n7002), обнаружилась небольшая ошибочка в схеме. Перепутана полярность светодиода в оптопаре. При таком включении он не должен гореть, потому что 5 пин комп-порта - это GND, а 4-й - DTR.
По моему так © Винни-Пух
Давил, не отдали :( Вся проблема только в отчестве. Написал письмо отправителю. Ждемс.
-
Не в сети
- Сообщения: 459
- Зарегистрирован: 21 июл 2012 09:31
Re: QRP для JT65
постоянно получаю бандероли на имя сына или супруги-при этом в квитанции записывают мои паспортные данные .Попробуйте пригласить началника почтового отделения и попросить у него книгу жалоб и предложений.В большинстве случаев воздействует-в крайнем случае накатайте жалобуew8rx писал(а):Roger писал(а):А адрес правильный? Дави на сознательность. Ты же не отвечаешь за ошибки отправителя.
Кстати, в процессе разводки платы (делаю с учетом реле HJR-3FF-12VDC-S-Z, оптопары АОТ110А, вместо 2n7000 поставил 2n7002), обнаружилась небольшая ошибочка в схеме. Перепутана полярность светодиода в оптопаре. При таком включении он не должен гореть, потому что 5 пин комп-порта - это GND, а 4-й - DTR.
По моему так © Винни-Пух
Давил, не отдали :( Вся проблема только в отчестве. Написал письмо отправителю. Ждемс.
_________________
73! Виктор
73! Виктор
Re: QRP для JT65
Не было настроения и желания ругаться, подожду несколько дней и повторю поход на почту.
-
Не в сети
- Сообщения: 297
- Зарегистрирован: 08 апр 2013 12:40
- Откуда: Борисов KO44fe
Re: QRP для JT65
И в жалобную книгу написать бы. Это идиотизм, который должен быть наказан.ew8rx писал(а):Написал письмо отправителю.
А продавец обязан повторно выслать посылку бесплатно. Это его косяк.
ЗЫ. Печатку выложу завтра, после проверки, если кому надо. Надо?
_________________
73! Руслан [ ex EW2ABF ] • Nafig compares to you
73! Руслан [ ex EW2ABF ] • Nafig compares to you
Re: QRP для JT65
С пакетом разобрались, завтра заберу.
Печатку давайте посмотрим :)
Печатку давайте посмотрим :)
-
Не в сети
- Сообщения: 297
- Зарегистрирован: 08 апр 2013 12:40
- Откуда: Борисов KO44fe
Re: QRP для JT65
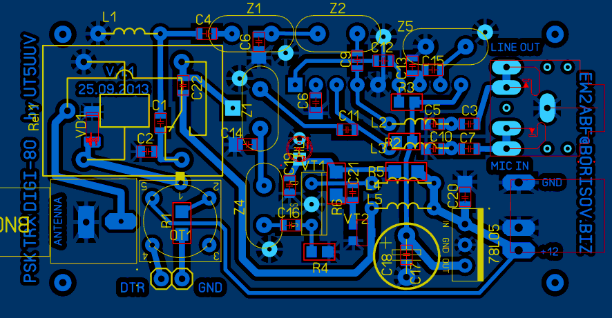
В принципе давайте выложу, раз хоть кому-то это интересно. У меня уже голова распухла искать ошибки, вроде бы их уже нет, но мало ли, свежий глаз всегда за что-нибудь зацепится.ew8rx писал(а):С пакетом разобрались, завтра заберу.
Печатку давайте посмотрим :)
Notes:
Реальные габариты реле меньше, поэтому корпуса реле и кварца пересекаются, на это не стоит обращать внимания.
Рядом с каждым кварцем находится контактная площадка, чтобы можно было, припаяв через отверстие проводник, заземлить корпус. Обычно это улучшает характеристики фильтров.
И разъем по питанию у меня какой-то такой, не нашел библиотеки на него, пришлось ручками рисовать.
Звуковые входы-выходы для экономии места заведены на один разъем. Нужно либо делать шнур, либо переходник-раздвоитель (типа такого или такого) и в программах прописывать какой канал IN, какой канал OUT.
В схему к реле добавлен диод. Хуже не будет.
Транзистор 2N7000 заменен на имеющийся в наличии 2N7002, впоследствии, если схема будет нормально работать, поменяю на гораздо более мощный IRFML8244TRPbF в том же корпусе.
Разводкой в целом доволен, хотя сейчас уже хочу сделать ВЧ цепи по другому, но лучшее - враг хорошего ;) думаю не стоит ждать многого от такой схемы и вылизывать параметры. Если будет работать без возбудов и лишних шумов - и ладно, пусть работает.
Буду благодарен за найденные ошибки, кои постараюсь вскорости исправить. Самому не терпится запустить девайс.
[UPD] Все-таки плохая была идея выкладывать непроверенную плату. Временно удалил.
Последний раз редактировалось EU2TT 04 окт 2013 22:31, всего редактировалось 1 раз.
_________________
73! Руслан [ ex EW2ABF ] • Nafig compares to you
73! Руслан [ ex EW2ABF ] • Nafig compares to you
-
Не в сети
- Сообщения: 297
- Зарегистрирован: 08 апр 2013 12:40
- Откуда: Борисов KO44fe
Re: QRP для JT65
Не вижу проблемы скачать 6-ю. Ищется в два клика.ew8rx писал(а):Не могу открыть файл, программа у меня 5.0 версии.
Я с рутракера скачал портабельную версию, т.е. работающую без установки. Скачал, распаковал и прописал в системе расширения *.lay, *.lay6 открывать этой прогой. Макросы от 5 версии подходят и к 6-й.
Успехов!
ЗЫ. Нашел ошибку. Автор схемы UT5UUV, а опубликована она была на сайте у UT5ULH ;) вот я и принял хозяина сайта по ошибке за автора...
Еще ошибки есть? Чем больше смотрю, тем больше кажется, что плата разведена криво ;) Надо срочно травить и паять, а то на пути к совершенству можно застрять навечно ;)
_________________
73! Руслан [ ex EW2ABF ] • Nafig compares to you
73! Руслан [ ex EW2ABF ] • Nafig compares to you
-
Не в сети
- Сообщения: 297
- Зарегистрирован: 08 апр 2013 12:40
- Откуда: Борисов KO44fe
Re: QRP для JT65
Что-то я затупил... Вытравил плату, и забыл совсем, что 2SK241 у меня по моему нет... Сижу, читаю даташиты, не могу подобрать замену.
Может что-нибудь из КП подойдет?
Да, еще затупил с layout - мог же сделать экспорт в какой-нибудь графический формат.
Исправляю свою оплошность.
Может что-нибудь из КП подойдет?
Да, еще затупил с layout - мог же сделать экспорт в какой-нибудь графический формат.
Исправляю свою оплошность.
_________________
73! Руслан [ ex EW2ABF ] • Nafig compares to you
73! Руслан [ ex EW2ABF ] • Nafig compares to you
Re: QRP для JT65
Плата отличная. По транзистору, тоже не нашел добного ... наверное проще купить.
Пакет с почты забрал, начинаем сборку :)
Пакет с почты забрал, начинаем сборку :)
-
Не в сети
- Сообщения: 645
- Зарегистрирован: 12 ноя 2011 14:02
- Откуда: KO13WQ
- Контактная информация:
Re: QRP для JT65
Ждем результатов:)ew8rx писал(а):Плата отличная. По транзистору, тоже не нашел добного ... наверное проще купить.
Пакет с почты забрал, начинаем сборку :)
_________________
ЕW4RF 73:)
ЕW4RF 73:)
-
Не в сети
- Сообщения: 297
- Зарегистрирован: 08 апр 2013 12:40
- Откуда: Борисов KO44fe
Re: QRP для JT65
Вчера слушал 80м, там кто-то на 3577 с Hellschreiber-om баловался, писал "TEST Power = 200 mW", жаль позывного не указал, нельзя понять, откуда вещал товарищ. Такшта-а-а ;)
Попробую сегодня просверлить и запаять плату.
UPD: Запаял. И 2sk241, завалявшийся, оказывается нашелся ;)
Неожиданная засада - закончились кое-какие конденсаторы. Заказал на еките, хоть и дороже чем на белчипе, но вдогонку к другому заказу, который уже формируется, может успею.
Пока едут конденсаторы, пора подумать о СУ. Т.к. трансивер однодиапазонный, СУ можно и нужно настроить на частоту 3.579,5, чтобы при такой малой моще свести потери к минимуму.
Буду благодарен за любую подсказку по конструкции СУ для антенны типа "провод длиной 20м на высоте 17 м от земли"... :)
Попробую сегодня просверлить и запаять плату.
UPD: Запаял. И 2sk241, завалявшийся, оказывается нашелся ;)
Неожиданная засада - закончились кое-какие конденсаторы. Заказал на еките, хоть и дороже чем на белчипе, но вдогонку к другому заказу, который уже формируется, может успею.
Пока едут конденсаторы, пора подумать о СУ. Т.к. трансивер однодиапазонный, СУ можно и нужно настроить на частоту 3.579,5, чтобы при такой малой моще свести потери к минимуму.
Буду благодарен за любую подсказку по конструкции СУ для антенны типа "провод длиной 20м на высоте 17 м от земли"... :)
_________________
73! Руслан [ ex EW2ABF ] • Nafig compares to you
73! Руслан [ ex EW2ABF ] • Nafig compares to you
Re: QRP для JT65
Собрал трансивер, вот только ничего не удалось принять .... На ICOM станции видно, но не много, эксперимент проводил вчера вечером.
Правда антенна была 3 метра провода ....
Правда антенна была 3 метра провода ....
-
Не в сети
- Сообщения: 297
- Зарегистрирован: 08 апр 2013 12:40
- Откуда: Борисов KO44fe
Re: QRP для JT65
А на передачу пробовал? Что ICOM кажет? Что на прием слышно? Шипит хотя бы? ;)ew8rx писал(а):Собрал трансивер, вот только ничего не удалось принять .... На ICOM станции видно, но не много, эксперимент проводил вчера вечером.
Правда антенна была 3 метра провода ....
ЗЫ. Мои детальки тоже сегодня забрал, но не до паяния, устал, как собака после поездки в Менск.
_________________
73! Руслан [ ex EW2ABF ] • Nafig compares to you
73! Руслан [ ex EW2ABF ] • Nafig compares to you
Re: QRP для JT65
на передачу не работал, от дегона встретил шнурок, джек-джек так и подключил послушать, станции bpsk слышал (смотрел), европа была (германия, франция, ирландия, англия, румыния), украина, россия ... это на 80 метрах.Roger писал(а):А на передачу пробовал? Что ICOM кажет? Что на прием слышно? Шипит хотя бы? ;)ew8rx писал(а):Собрал трансивер, вот только ничего не удалось принять .... На ICOM станции видно, но не много, эксперимент проводил вчера вечером.
Правда антенна была 3 метра провода ....
ЗЫ. Мои детальки тоже сегодня забрал, но не до паяния, устал, как собака после поездки в Менск.
-
Не в сети
- Сообщения: 297
- Зарегистрирован: 08 апр 2013 12:40
- Откуда: Борисов KO44fe
Re: QRP для JT65
Собрал детали, спаял. Не шипит даже. Светодиод светится. Ничо не греется ;)
Либо детали, либо косяк в разводке платы. Будем искать
Либо детали, либо косяк в разводке платы. Будем искать
_________________
73! Руслан [ ex EW2ABF ] • Nafig compares to you
73! Руслан [ ex EW2ABF ] • Nafig compares to you