Доработка блока питания PS-1502DD

Всё что связано с аппаратурой и антеннами
Ответить
  • Автор
  • Сообщение
Не в сети
Аватара пользователя
Сообщения: 73
Зарегистрирован: 15 дек 2013 15:54

Доработка блока питания PS-1502DD

Сообщение EU6SM »

Осенью ездил в Смоленск и там приобрёл за 800RUR китайский блок питания DAZHENG PS-1502DD. Красивый блок питания, в нём есть цифровые вольтметр и амперметр, такой приятно поставить на рабочий стол: чувствуешь эдакое эстетическое удовлетворение. Параметры у источника также неплохие благодаря применённой LM723CN: всяким "практикам" без царя в голове советую вначале на любом другом источнике получить уровень пульсаций 20мВ на токе 1.5А, а потом оставлять критические отзывы.

Недостатком этой поделки является дичайший перегрев выходного транзистора: например, прикосновение к выходному транзистору на нагрузке 5В/300мА ведёт к локальному ожогу 3..4 степени, ну, а если подержаться подольше, то можно "додержаться" и до 2ой :-): Следствием такого высокого нагрева является "незапланированный" выход этого транзистора из строя, и, как правило, подача 27В с блока питания на бедный девайс, который к этому блоку подключен :cry_ing:

Конечно, как говорят, интернет Вам в помощь, но от тех "окончательных" решений данной проблемы порой глаза лезут на лоб: все они сводятся или к навешиванию дополнительного радиатора (ну, там разные вариации - от радиатора размером с наковальню, до кулера, сделанного из турбины вертолёта :du_ma_et: ), или к полной переделке схемы, когда в тушку китайца закидывается другой блок питания (обычно с худшими параметрами). Ни разу не попался материал в котором бы речь шла именно о доработке, а не переделке блока питания.

Поскольку только "нормальные" герои всегда идут в обход, решено было сделать только доработку, а садомазо с прикручиванием наковальни к транзистору оставить "на потом", если вдруг появится необходимость. Идея доработки проста: чтобы транзистор меньше грелся, надо сделать на нём как можно меньшее падение напряжения, т.е. если следить, чтобы разница между напряжением на входе и выходе транзистора не превышала 5..6В, то транзистор раскаляться не будет.

Следить за напряжением было поручено микроконтроллеру tiny13(1$), а в качестве регулируемого источника был взят китайский импульсный источник питания 12В/4А; к управляющему выводу TL431 был допаян провод для регулировки напряжения и изъят резистор, задававший выходное напряжение 12В (резистор между землёй и управляющим выводом TL431). Упрощённо говоря, получился импульсный источник, напряжение которого можно регулировать, замыкая управляющий вывод TL431 через резистор на землю: чем меньше резистор, тем выше напряжение на выходе источника. А для чего в таком случае требуется доработка источника PS-1502DD, почему бы сразу не запитаться от импульсного источника?
Причин много. Например, качество выходного напряжения: для уменьшения пульсаций напряжение должно пройти через стабилизатор на LM723 и транзисторе. Также не получится получить напряжение ниже 10В с импульсного источника - источник будет "цвиркать", напряжение на его выходе скакать, а толку никакого. И т.д.. Кстати, эстетический момент тоже никто не отменял: всякие там ручечки, вольтметры и амперметры тоже должны найти своё применение, а сделать это лучше всего оставив схемотехнику блока в покое :-):

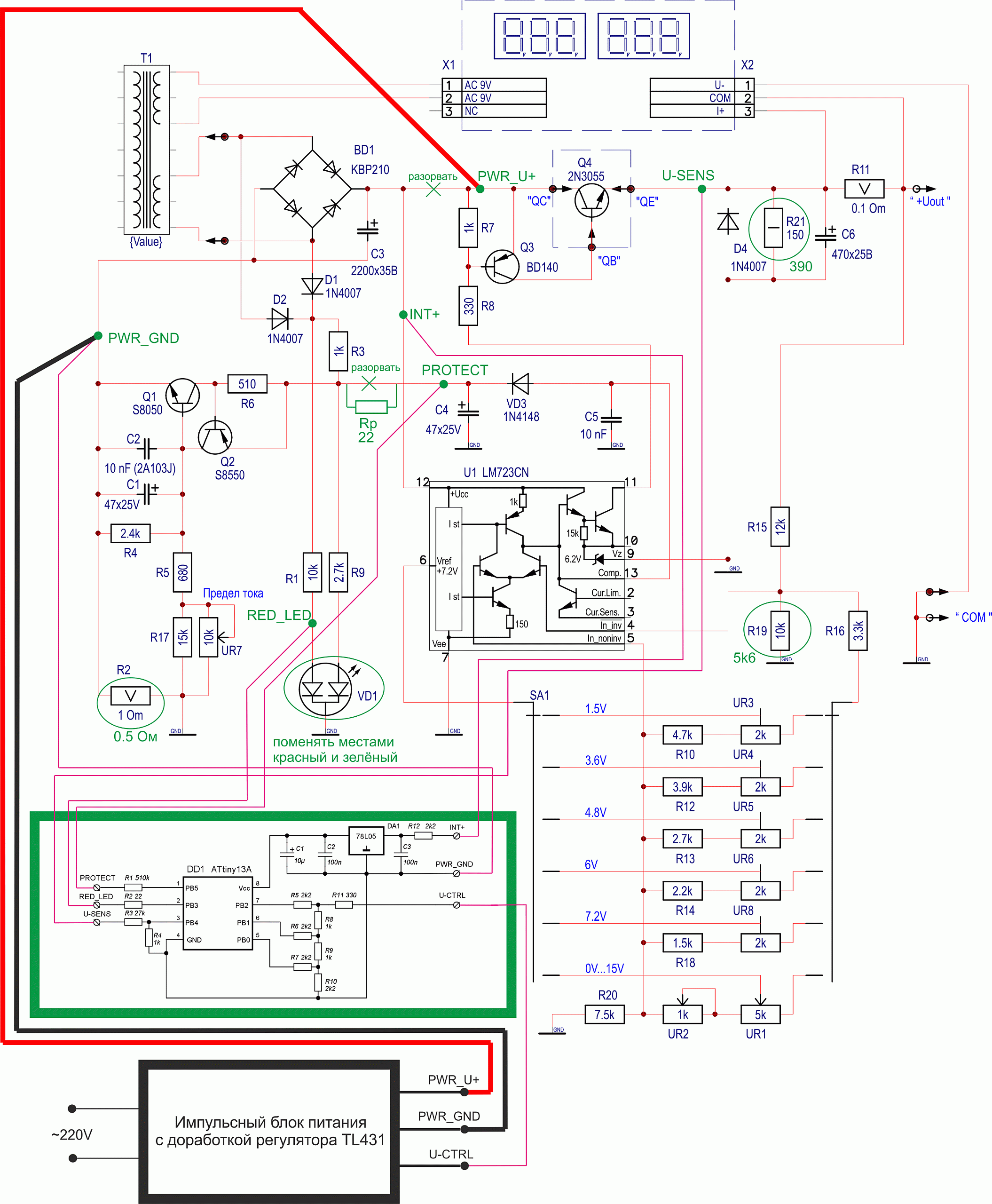
Схема блока питания и доработок говорит сама за себя: их минимум.
Вложения
DAZHENG_PS-1502DD.gif

Не в сети
Аватара пользователя
Сообщения: 73
Зарегистрирован: 15 дек 2013 15:54

Re: Доработка блока питания PS-1502DD

Сообщение EU6SM »

Коротко об изменениях на схеме.
R2 меняется для увеличения порога срабатывания токовой защиты в 2 раза.
VD1 надо перевернуть, т.к. только китайцы могли сделать индикацию так, что в рабочем режиме светодиод светится красным, а при срабатывании защиты - зелёным.
Rp следует добавить для того, чтобы при срабатывании защиты на К.З. не вылетали транзисторы Q1, Q2.
R19 следует уменьшить, чтобы расширить диапазон регулировки напряжения до 23В.
R21 следует заменить, т.к. при прежнем номинале при напряжении 23В, резистор начинает плохо пахнуть и немножко чернеет.

В качестве микроконтроллерной платки использовал кусок макетки 25x20мм. Для управления напряжением импульсного источника используется ЦАП по схеме R-2R (8 значений напряжения). Две ножки контроллера выв.1 и выв.2 tiny13 используются для управления светодиодом защиты. Когда на выв.1 есть напряжение, выв.2 замкнут на землю (гасит красный светодиод), когда защита срабатывает, напряжение на выв.1 пропадает и выв.2 переходит в состояние высокого импеданса, т.е. красный светодиод защиты начинает светиться.

После доработок, источник питания DAZHENG PS-1502DD не только выглядить красиво, но и красиво работает: при выходном напряжении 0..23В, источник выдаёт ток 4А, и владельца при этом не посещают мысли о необходимости покупки железного кубика Рубика для использования в качестве радиатора.

Ниже идут фото, которые показывают, как дорабатывался источник. Последняя фотка показывает возможные параметры долговременной нагрузки.
Вложения
импульсный источник питания
импульсный источник питания

Не в сети
Аватара пользователя
Site Admin
Сообщения: 2599
Зарегистрирован: 26 май 2009 04:38
Откуда: РБ

Re: Доработка блока питания PS-1502DD

Сообщение EW2CC »

:du_ma_et:
К импульсному БП добавлен параметрический стаб.
Я так понял по схеме :ne_vi_del:
_________________
73! Сергей ex.EU2A, UC2CBT, UC2-009-602, Citizen Band - Лайнер, 251. On the air since 1980
Site Admin QRZ.BY

Не в сети
Аватара пользователя
Сообщения: 73
Зарегистрирован: 15 дек 2013 15:54

Re: Доработка блока питания PS-1502DD

Сообщение EU6SM »

Фото того, как девайс дорабатывался.
Вложения
импульсный источник питания, выпаян резистор R25A
импульсный источник питания, выпаян резистор R25A
Разобранный PS-1502DD с закреплённым импульсным источником. Изолента по периметру на всякий случай.
Разобранный PS-1502DD с закреплённым импульсным источником. Изолента по периметру на всякий случай.
Доработанный источник в сборе; рядом со сглаживающим конденсатором видна платка микроконтроллера.
Доработанный источник в сборе; рядом со сглаживающим конденсатором видна платка микроконтроллера.
Плата доработанного источника крупным планом.
Плата доработанного источника крупным планом.
Собственно, вот они - долговременные параметры. К этому шли, шли и, наконец, пришли :)
Собственно, вот они - долговременные параметры. К этому шли, шли и, наконец, пришли :)

Не в сети
Аватара пользователя
Сообщения: 73
Зарегистрирован: 15 дек 2013 15:54

Re: Доработка блока питания PS-1502DD

Сообщение EU6SM »

Прошивка контроллера для доработки PS-1502DD, Фьюзы: ; RSTDISBL=WDTON=SUT0=CKSEL1=0, остальные равны 1.
Вложения
labpwr.zip
Прошивка микроконтроллера tiny13 для доработки блока питания PS-1502DD
(346 байт) 2270 скачиваний

Не в сети
Аватара пользователя
Сообщения: 73
Зарегистрирован: 15 дек 2013 15:54

Re: Доработка блока питания PS-1502DD

Сообщение EU6SM »

kiil писал(а):а есть печатная платка на ати13 в электроном виде
Есть макетка, т.к. для столь маленькой схемки в одном экземпляре заморачиваться на плату не имеет смысла, ИМХО. Размер макетки 20х15мм.

Не в сети
Аватара пользователя
Сообщения: 1
Зарегистрирован: 10 авг 2014 11:22

Re: Доработка блока питания PS-1502DD

Сообщение wofs »

EU6SM писал(а):Прошивка контроллера для доработки PS-1502DD, Фьюзы: ; RSTDISBL=WDTON=SUT0=CKSEL1=0, остальные равны 1.
Доброго дня! Спасибо Вам за проделанную работу!
Вопрос по фьюзам - фьюзы указаны по даташиту (т.е. 0 - запрограммирован)?

Не в сети
Сообщения: 1
Зарегистрирован: 26 июн 2015 19:56

Re: Доработка блока питания PS-1502DD

Сообщение Sergei14 »

Здравствуйте , вроде всё сделал как описано , но или фьюзы не так прошил или с прошивкой что не так , регулирует до 7-ми вольт и всё , attiny13a пробовал другую тоже не хочет работать , подскажите как правильно прошить фьюзы ?

Не в сети
Сообщения: 3
Зарегистрирован: 11 окт 2015 00:36

Re: Доработка блока питания PS-1502DD

Сообщение baronbar16 »

EU6SM писал(а):Осенью ездил в Смоленск и там приобрёл за 800RUR китайский блок питания DAZHENG PS-1502DD. Красивый блок питания, в нём есть цифровые вольтметр и амперметр, такой приятно поставить на рабочий стол: чувствуешь эдакое эстетическое удовлетворение. Параметры у источника также неплохие благодаря применённой LM723CN: всяким "практикам" без царя в голове советую вначале на любом другом источнике получить уровень пульсаций 20мВ на токе 1.5А, а потом оставлять критические отзывы.

Недостатком этой поделки является дичайший перегрев выходного транзистора: например, прикосновение к выходному транзистору на нагрузке 5В/300мА ведёт к локальному ожогу 3..4 степени, ну, а если подержаться подольше, то можно "додержаться" и до 2ой :-): Следствием такого высокого нагрева является "незапланированный" выход этого транзистора из строя, и, как правило, подача 27В с блока питания на бедный девайс, который к этому блоку подключен :cry_ing:

Конечно, как говорят, интернет Вам в помощь, но от тех "окончательных" решений данной проблемы порой глаза лезут на лоб: все они сводятся или к навешиванию дополнительного радиатора (ну, там разные вариации - от радиатора размером с наковальню, до кулера, сделанного из турбины вертолёта :du_ma_et: ), или к полной переделке схемы, когда в тушку китайца закидывается другой блок питания (обычно с худшими параметрами). Ни разу не попался материал в котором бы речь шла именно о доработке, а не переделке блока питания.

Поскольку только "нормальные" герои всегда идут в обход, решено было сделать только доработку, а садомазо с прикручиванием наковальни к транзистору оставить "на потом", если вдруг появится необходимость. Идея доработки проста: чтобы транзистор меньше грелся, надо сделать на нём как можно меньшее падение напряжения, т.е. если следить, чтобы разница между напряжением на входе и выходе транзистора не превышала 5..6В, то транзистор раскаляться не будет.

Следить за напряжением было поручено микроконтроллеру tiny13(1$), а в качестве регулируемого источника был взят китайский импульсный источник питания 12В/4А; к управляющему выводу TL431 был допаян провод для регулировки напряжения и изъят резистор, задававший выходное напряжение 12В (резистор между землёй и управляющим выводом TL431). Упрощённо говоря, получился импульсный источник, напряжение которого можно регулировать, замыкая управляющий вывод TL431 через резистор на землю: чем меньше резистор, тем выше напряжение на выходе источника. А для чего в таком случае требуется доработка источника PS-1502DD, почему бы сразу не запитаться от импульсного источника?
Причин много. Например, качество выходного напряжения: для уменьшения пульсаций напряжение должно пройти через стабилизатор на LM723 и транзисторе. Также не получится получить напряжение ниже 10В с импульсного источника - источник будет "цвиркать", напряжение на его выходе скакать, а толку никакого. И т.д.. Кстати, эстетический момент тоже никто не отменял: всякие там ручечки, вольтметры и амперметры тоже должны найти своё применение, а сделать это лучше всего оставив схемотехнику блока в покое :-):

Схема блока питания и доработок говорит сама за себя: их минимум.

Не в сети
Сообщения: 3
Зарегистрирован: 11 окт 2015 00:36

Re: Доработка блока питания PS-1502DD

Сообщение baronbar16 »

Здравствуйте! Сделал как описано,но что-то не работает,можно ли выложить фото печатной платы с обратной стороны, а так-же какой БП кроме описанного в Вашей статье можно использовать. При включении БП 1502 начинает греться R2
и напряжение на +INT 27V, а для Attiny13 максимальное напряжение 5,5v/
Ответить