Гомельский репитер 430 MHz
- Автор
- Сообщение
-
Не в сети
- Сообщения: 580
- Зарегистрирован: 28 фев 2013 09:52
- Откуда: Gomel
- Контактная информация:
Гомельский репитер 430 MHz
RX (uplink) 433.0375МГц, DPL 703
TX (downlink) 434.6375 МГц, 20W, DPL 114
(разнос -1.6 МГц)
Репитер закрыт на цифровой шумоподавитель именуемый как DPL или DCS
ВАЖНО!!! Полоса пропускания тракта 12.5 КГц, девиация 2.5 КГц. Следует это учитывать, радиостанции с перекрученной девиацией будут приниматься с искажениями.
Поэтому используем узкую полосу в своем оборудовании.
Антенна 4шт петлевых вибратора в стеке, высота подвеса около 40м от земли
KO52LK
Для работы через него, необходимо в Вашей радиостанции установить
частоту передатчика 433.0375 МГц и DPL 703,
частоту приемника 434.6375 МГц DPL 114.
В следствии наличия жесточайших помех можно закрыть свой приемник в режим DPL 114
Ниже карты зоны покрытия
TX (downlink) 434.6375 МГц, 20W, DPL 114
(разнос -1.6 МГц)
Репитер закрыт на цифровой шумоподавитель именуемый как DPL или DCS
ВАЖНО!!! Полоса пропускания тракта 12.5 КГц, девиация 2.5 КГц. Следует это учитывать, радиостанции с перекрученной девиацией будут приниматься с искажениями.
Поэтому используем узкую полосу в своем оборудовании.
Антенна 4шт петлевых вибратора в стеке, высота подвеса около 40м от земли
KO52LK
Для работы через него, необходимо в Вашей радиостанции установить
частоту передатчика 433.0375 МГц и DPL 703,
частоту приемника 434.6375 МГц DPL 114.
В следствии наличия жесточайших помех можно закрыть свой приемник в режим DPL 114
Ниже карты зоны покрытия
Последний раз редактировалось YOZ11 10 янв 2026 04:40, всего редактировалось 35 раз.
_________________
Ivan
Ivan
-
Не в сети
- Сообщения: 539
- Зарегистрирован: 10 июл 2014 19:03
- Откуда: Гомель
Re: Гомельский репитер UHF
Вчера вечером при отсутствии прохождения ребята со Жлобина спокойно открывали Гомельский репитер. Трасса - порядка 100 км.
Последний раз редактировалось EW8R 31 дек 2015 09:21, всего редактировалось 2 раза.
_________________
C уважением, Сергей, EW8R (ex: EW8IX, UC2OIX, UC2-007-213)
C уважением, Сергей, EW8R (ex: EW8IX, UC2OIX, UC2-007-213)
-
Не в сети
- Сообщения: 572
- Зарегистрирован: 24 май 2017 18:28
- Откуда: BY
- Контактная информация:
Re: Гомельский репитер UHF
Маленькое видео, как в Жлобине отзывается Гомельский репитер 
_________________

-
Не в сети
- Сообщения: 1444
- Зарегистрирован: 09 ноя 2009 17:34
- Откуда: KO13WP
Re: Гомельский репитер UHF
Зато трёп по разборкам "горячих голов" да,надо оставить. Для истории...EW8R писал(а):Я все понимаю, но зачем было чистить безобидный тред в этой теме о Гомельском репитере - не понимаю...
_________________
EW4VX-Иван-73! ew4vxc@mail.ru / ew4vxc@gmail.com
EW4VX-Иван-73! ew4vxc@mail.ru / ew4vxc@gmail.com
-
Не в сети
- Site Admin
- Сообщения: 2594
- Зарегистрирован: 26 май 2009 04:38
- Откуда: РБ
Re: Гомельский репитер UHF
Топик почищен по просьбе его создателя
TO: EW4VX
отвечаю
и так целые сутки
TO: EW4VX
отвечаю
_________________
73! Сергей ex.EU2A, UC2CBT, UC2-009-602, Citizen Band - Лайнер, 251. On the air since 1980
Site Admin QRZ.BY
73! Сергей ex.EU2A, UC2CBT, UC2-009-602, Citizen Band - Лайнер, 251. On the air since 1980
Site Admin QRZ.BY
-
Не в сети
- Сообщения: 539
- Зарегистрирован: 10 июл 2014 19:03
- Откуда: Гомель
Re: Гомельский репитер UHF
Я уже в курсе, сорри. С наступающим!
_________________
C уважением, Сергей, EW8R (ex: EW8IX, UC2OIX, UC2-007-213)
C уважением, Сергей, EW8R (ex: EW8IX, UC2OIX, UC2-007-213)
-
Не в сети
- Сообщения: 572
- Зарегистрирован: 24 май 2017 18:28
- Откуда: BY
- Контактная информация:
Re: Гомельский репитер UHF
По трассе Минск-Гомель от нп "Наспа" на внешнюю от 1Вт открывается и слышно на 5 кубиков ))
По Гомелю на резинку без проблем, но бывает сигналки прорываются
Отличный подарок к новому году, всех с наступающим
По Гомелю на резинку без проблем, но бывает сигналки прорываются
Отличный подарок к новому году, всех с наступающим
_________________

-
Не в сети
- Сообщения: 580
- Зарегистрирован: 28 фев 2013 09:52
- Откуда: Gomel
- Контактная информация:
Re: Гомельский репитер UHF
По прямой километров 45 выходит, неплохо.Ferrum1827 писал(а):По трассе Минск-Гомель от нп "Наспа" на внешнюю от 1Вт открывается и слышно на 5 кубиков ))
По Гомелю на резинку без проблем, но бывает сигналки прорываются
Отличный подарок к новому году, всех с наступающим
_________________
Ivan
Ivan
-
Не в сети
- Сообщения: 109
- Зарегистрирован: 14 июл 2014 18:02
Re: Гомельский репитер UHF
В Речице станция Baofeng 888s мощность 4 ватта открывает неплохо репитер) На слух балов 7-8 чисто проходит.По кабелю могу пожертвовать кусок с пару метров.50 ом толстый.Буду работать на наружную антенну 144 430 2 диапазонный волновой канал.Высота подвеса 3 этаж жилого дома.А про подарок замечательный) Спасибо за такой ретранслятор!
_________________
+375291819337
+375291819337
-
Не в сети
- Сообщения: 580
- Зарегистрирован: 28 фев 2013 09:52
- Откуда: Gomel
- Контактная информация:
Re: Гомельский репитер UHF
Сегодня получил по почте официальное разрешение БелГИЭ на репитер.
_________________
Ivan
Ivan
-
Не в сети
- Сообщения: 1444
- Зарегистрирован: 09 ноя 2009 17:34
- Откуда: KO13WP
Re: Гомельский репитер UHF
Ставили на своём QTH? Процесс опишите? Можно и в лич.
_________________
EW4VX-Иван-73! ew4vxc@mail.ru / ew4vxc@gmail.com
EW4VX-Иван-73! ew4vxc@mail.ru / ew4vxc@gmail.com
-
Не в сети
- Сообщения: 580
- Зарегистрирован: 28 фев 2013 09:52
- Откуда: Gomel
- Контактная информация:
Re: Гомельский репитер
Если собрать нужную сумму, то можно поставить репитер и на 145 МГц
Нужно:
- дуплексер с разносом 600 КГц 300-330$
- антенна
- разъемы N типа и 7/16 мамы для кабеля 1/2
Радиостанции, кабель и блок питания имеются.
Нужно:
- дуплексер с разносом 600 КГц 300-330$
- антенна
- разъемы N типа и 7/16 мамы для кабеля 1/2
Радиостанции, кабель и блок питания имеются.
_________________
Ivan
Ivan
-
Не в сети
- Сообщения: 580
- Зарегистрирован: 28 фев 2013 09:52
- Откуда: Gomel
- Контактная информация:
Re: Гомельский репитер
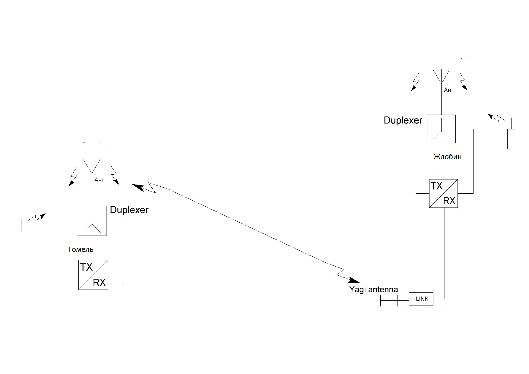
Интересная идея объеденения двух репитеров например со Жлобином или Бобруйском через промежуточный полудуплексный ретранслятор и направленные антенны. Только придется исключить "хвосты" передатчиков.
_________________
Ivan
Ivan
-
Не в сети
- Сообщения: 22
- Зарегистрирован: 11 июн 2013 22:37
- Откуда: Бобруйск
Re: Гомельский репитер
Не получится...
-
Не в сети
- Сообщения: 580
- Зарегистрирован: 28 фев 2013 09:52
- Откуда: Gomel
- Контактная информация:
Re: Гомельский репитер
Почему? Вот как вариант между двумя репитерамиeu7fbb писал(а):Не получится...
_________________
Ivan
Ivan
-
Не в сети
- Сообщения: 827
- Зарегистрирован: 16 ноя 2009 18:14
- Откуда: Брест
Re: Гомельский репитер
Вы раскладку по частотам всех приемопередатчиков дайте, а то схемы можно любые рисовать.YOZ11 писал(а):Почему? Вот как вариант между двумя репитерами
-
Не в сети
- Сообщения: 580
- Зарегистрирован: 28 фев 2013 09:52
- Откуда: Gomel
- Контактная информация:
Re: Гомельский репитер
Расчетная зона покрытия на мобильную станцию и базовую станцию с аналогичными параметрами
_________________
Ivan
Ivan
-
Не в сети
- Сообщения: 960
- Зарегистрирован: 10 ноя 2010 10:39
- Откуда: Antennae Galaxies
Re: Гомельский репитер
Сегодня ночью открывал гомельский репитер, но все спали никто не ответил.
-
Не в сети
- Сообщения: 580
- Зарегистрирован: 28 фев 2013 09:52
- Откуда: Gomel
- Контактная информация:
Re: Гомельский репитер
Днем тоже активность почти нулевая на нем, все сидят на двойке. Можно было и не устанавливать.EW2ABC писал(а):Сегодня ночью открывал гомельский репитер, но все спали никто не ответил.
_________________
Ivan
Ivan
-
Не в сети
- Сообщения: 2
- Зарегистрирован: 25 мар 2016 13:48
Re: Гомельский репитер
в субботу в 5.30 открывался с Калинковичского района без проблем на переноску со штатной резинкой, но не кто не ответил
-
Не в сети
- Сообщения: 109
- Зарегистрирован: 14 июл 2014 18:02
Re: Гомельский репитер
Активности на гомельском репитере просто ноль!Я сам слушаю сижу и работаю порой через него но но глухо как в танке(
_________________
+375291819337
+375291819337
-
Не в сети
- Сообщения: 580
- Зарегистрирован: 28 фев 2013 09:52
- Откуда: Gomel
- Контактная информация:
-
Не в сети
- Сообщения: 572
- Зарегистрирован: 24 май 2017 18:28
- Откуда: BY
- Контактная информация:
Re: Гомельский репитер
Кстати да, в течение года отработал стабильно...
Поздравляю с годовщиной
Поздравляю с годовщиной
_________________

-
Не в сети
- Сообщения: 580
- Зарегистрирован: 28 фев 2013 09:52
- Откуда: Gomel
- Контактная информация:
-
Не в сети
- Сообщения: 572
- Зарегистрирован: 24 май 2017 18:28
- Откуда: BY
- Контактная информация: