Цифровая шкала
- Автор
- Сообщение
-
Не в сети
- Сообщения: 56
- Зарегистрирован: 02 май 2015 06:51
Цифровая шкала
Здравствуйте. У меня собрана цифр. шкала по схеме shkala.jpg с одним входом.
Хотелось бы переделать ее чтобы было 2(3) входа частоты как на схеме makeevsk.jpg
Возможно ли это? Что добавить в схему? В какие точки подключать? Если возможно набросайте
пожалуйста схему.
Хотелось бы переделать ее чтобы было 2(3) входа частоты как на схеме makeevsk.jpg
Возможно ли это? Что добавить в схему? В какие точки подключать? Если возможно набросайте
пожалуйста схему.
-
Не в сети
- Сообщения: 694
- Зарегистрирован: 03 май 2009 05:54
- Откуда: LO88EC ПЕРМЬ
Re: Цифровая шкала
ну можно сделать и пять входов ... только не понимаю зачем ???
Последний раз редактировалось EW6O 18 июл 2016 07:29, всего редактировалось 1 раз.
_________________
АЛЕКСАНДР
EW6O
ex : EU4AI, EW6CT, UC2WEQ
АЛЕКСАНДР
EW6O
ex : EU4AI, EW6CT, UC2WEQ
-
Не в сети
- Сообщения: 585
- Зарегистрирован: 11 июл 2012 19:09
- Откуда: Витебск
- Контактная информация:
Re: Цифровая шкала
Вот-вот, EU4AI совершенно правильно сказал. А в макеевской то зачем было 2-3 входа? А чтобы на каждый подавалось напряжение от 1-го, 2-го или 3-го гетеродина, потом они складывались или вычитались с измеренной частотой, чтобы учесть все преобразования частоты и получить на индикаторе частоту нужного диапазона. В этой шкале на PICe , от RA3RBE (неоднократно ее делал) - сделано проще, благодаря наличию МК. Там просто запоминается в энергонезависимой памяти частота ПЧ и затем в зависимости от диапазона она складывается или вычитается с измеренной. На выходе, т.е. на индикаторе вы также увидите частоту нужного диапазона. Как записать туда частоту ПЧ - подробно описано у автора. В двух словах, для трансивера с одним преобразованием нужно просто подать на вход частоту опорного генератора ( например 5500 кГц или 8863 кГц) и записать ее в память... Если 2 преобразования, то нужную частоту ПЧ можно записать от любого внешнего генератора. Эта шкала подойдет почти для любого трансивера, кроме тех, которые с переменной 1-й ПЧ...типа UW3DI. Но для UW3DI, насколько я помню, и макеевская шкала бы не подошла. Так что та, что у Вас ничуть не хуже макеевской по функционалу, в применении для HAM-radio.
С уважением, Виталий
P.S. Глянул внимательнее, похоже у Вас схема не от RA3RBE - не хвтатает входного транзистора. Значит может быть, что в Вашей не предусмотрена запись ПЧ. Тогда очень рекомендую схему от RA3RBE . Там схема сложнее только на 1 транзистор, но зато есть все о чем я говорил выше. Рекомендую прошивку DIGISCAL2.HEX она самая последняя, по ссылке ниже она есть в архиве.
http://ra3rbe.r3r.ru/digiscal.htm
С уважением, Виталий
P.S. Глянул внимательнее, похоже у Вас схема не от RA3RBE - не хвтатает входного транзистора. Значит может быть, что в Вашей не предусмотрена запись ПЧ. Тогда очень рекомендую схему от RA3RBE . Там схема сложнее только на 1 транзистор, но зато есть все о чем я говорил выше. Рекомендую прошивку DIGISCAL2.HEX она самая последняя, по ссылке ниже она есть в архиве.
http://ra3rbe.r3r.ru/digiscal.htm
_________________
73!!! Виталий (EW6D ex EW6BA)
73!!! Виталий (EW6D ex EW6BA)
-
Не в сети
- Сообщения: 1611
- Зарегистрирован: 05 май 2009 15:20
- Откуда: Grodno, Belarus
- Контактная информация:
Re: Цифровая шкала
Для того и три входа, чтобы мерять опорник 500 KHz, ГПД и кварцевую подставку. Это расклад именно для UW3DI.ew6ba писал(а):Но для UW3DI, насколько я помню, и макеевская шкала бы не подошла.
_________________
Игорь - EW4DX.
Игорь - EW4DX.
-
Не в сети
- Сообщения: 585
- Зарегистрирован: 11 июл 2012 19:09
- Откуда: Витебск
- Контактная информация:
Re: Цифровая шкала
Да, Игорь, Вы правы, это я затупил, будем надеяться, что у топикстартера не UW3DI.
Ну и насчет переделки той одновходовой схемы на 3 входа, на случай, если вам для UW3DI , да чтобы измеренные там частоты еще и складывались/вычитались как нужно, то это нужно совсем другую прогу для PICa написать, простой переделкой никак не обойтись....тут наверное проще Макеевскую шкалу найти.
Ну и насчет переделки той одновходовой схемы на 3 входа, на случай, если вам для UW3DI , да чтобы измеренные там частоты еще и складывались/вычитались как нужно, то это нужно совсем другую прогу для PICa написать, простой переделкой никак не обойтись....тут наверное проще Макеевскую шкалу найти.
_________________
73!!! Виталий (EW6D ex EW6BA)
73!!! Виталий (EW6D ex EW6BA)
-
Не в сети
- Сообщения: 652
- Зарегистрирован: 10 июл 2009 16:50
- Откуда: Grodno KO13WP
Re: Цифровая шкала
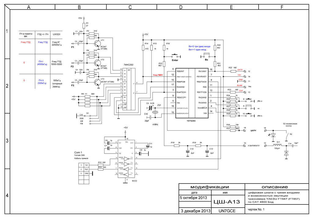
цш Алматинская трёхвходовая
http://www.cqham.ru/forum/showthread.ph ... %D8-%C013)
http://www.cqham.ru/forum/showthread.ph ... %D8-%C013)
_________________
UC2-008-231(UC1IWI), UC2ICJ(UC1IWR), EW4CJ.
UC2-008-231(UC1IWI), UC2ICJ(UC1IWR), EW4CJ.
-
Не в сети
- Сообщения: 56
- Зарегистрирован: 02 май 2015 06:51
Re: Цифровая шкала
Спасибо за ссылку на Алматинскую трёхвходовую. Буду делать ее на ЖКИ.exEW4CJ писал(а):цш Алматинская трёхвходовая
http://www.cqham.ru/forum/showthread.ph ... %D8-%C013)
Да у меня приемник типа UW3DI. Поэтому нужно два входа частоты и прибавлять или вычитать.
-
Не в сети
- Сообщения: 652
- Зарегистрирован: 10 июл 2009 16:50
- Откуда: Grodno KO13WP
Re: Цифровая шкала
там светодиодные индикаторы.igoryk писал(а):Спасибо за ссылку на Алматинскую трёхвходовую. Буду делать ее на ЖКИ.exEW4CJ писал(а):цш Алматинская трёхвходовая
http://www.cqham.ru/forum/showthread.ph ... %D8-%C013)
Да у меня приемник типа UW3DI. Поэтому нужно два входа частоты и прибавлять или вычитать.
прошивка для ОА и ОК там в теме имеется.
_________________
UC2-008-231(UC1IWI), UC2ICJ(UC1IWR), EW4CJ.
UC2-008-231(UC1IWI), UC2ICJ(UC1IWR), EW4CJ.