CW, SSB и FT8 в ADALM PLUTO

Ответить
  • Автор
  • Сообщение
Не в сети
Аватара пользователя
Site Admin
Сообщения: 924
Зарегистрирован: 06 июн 2014 17:31
Откуда: Молодечно
Контактная информация:

CW, SSB и FT8 в ADALM PLUTO

Сообщение EU2AA »

CW, SSB и FT8 в ADALM PLUTO
-
Доработка ADALM PLUTO для работы CW.
Схема USB-микрофона, модель SAMSON
USB_Mic.png
Аккуратно вскрываем USB-микрофон и разрываем цепь
Схема дополнительной платы
6OUT2.png
Вместо оптопары можно поставить реле, например AGQ200A4
AGQ200A4H_1A.pdf
(185.12 КБ) 332 скачивания
Мне внук подарил вот такой микрофон
Samson USB Condenser Microphone.png
https://www.amazon.com/Samson-Mic-Porta ... B001R76D42
Можно использовать любую модель микрофона.
Неплохо, если внутри найдется место для дополнительной платы.
Мне пришлось из корпуса микрофона вынуть плату и вместе с платой генератора 1кГц разместить в корпусе от бесшнуровика.
-
Телеграфный режим
с помощью тонального генератора 1кгц,
размещенного в общем футляре рядом с микрофоном
Схема
Gen1kHz.png
Gen1kHz.png (51.14 КБ) 10794 просмотра
На самом деле припаял аналог - К561ЛА7
Генератор выдает прямоугольный сигнал, в котором присутствуют гармоники.
Приходится ограничивать спектр в настройках ПЕРЕДАЧИ до 1,5кГц.
SSM Modulator.png
Это не всегда удобно, если приходится быстро чередовать CW, SSB, FT-8.
Поэтому, пока не сделал генератор 1кГц чистым, без гармоник, настроил генератор на 2кГц,
а фильтр ПЕРЕДАЧИ оставил (0,3-2,7)кГц. Так удобно работать в эфире.
SSM Mod.png
_________________
Владимир,
ex UC2CED, EU2CED, RC2CA, EU2CA, EV78C, EV79C, EV80NG
2019 год - https://observablehq.com/@eu2aa
2017 год - http://eu2aa.com
1992 год - http://eu2aa.qrz.ru

Не в сети
Аватара пользователя
Сообщения: 486
Зарегистрирован: 07 апр 2014 16:28

Re: CW в ADALM PLUTO

Сообщение EU2CC »

прывитанне а якую мадэль микрафона лепей ужываць...так сама можливо подлончыць гарнитуру наупрост да ноутбука ??
_________________
Ex UC2AHC#RC2CKD#UC2CEK#R2PEK#EU2CEK#EU50CC#4X4/EU2CC...МС-СССР.

Не в сети
Аватара пользователя
Site Admin
Сообщения: 924
Зарегистрирован: 06 июн 2014 17:31
Откуда: Молодечно
Контактная информация:

Re: CW в ADALM PLUTO

Сообщение EU2AA »

EU2CC писал(а):прывитанне а якую мадэль микрафона лепей ужываць...так сама можливо подлончыць гарнитуру наупрост да ноутбука ??
Гарнитуру подключить можно.
В USB-микрофоне есть переключатель "Внутренний микрофон/внешний" и гнездо, куда можно включить микрофон гарнитуры,
переключатель, соответственно, переключить в положение "Внешний"
При этом будет подключение Внешнего микрофона по USB.
Наушники включать прямо в HUB USB через такой переходник https://aliexpress.ru/item/100500806802 ... 1655278590

На фото https://qrz.by/forum/download/file.php? ... &mode=view гнездо для Внешнего микрофона справа,
а переключатель слева.
_________________
Владимир,
ex UC2CED, EU2CED, RC2CA, EU2CA, EV78C, EV79C, EV80NG
2019 год - https://observablehq.com/@eu2aa
2017 год - http://eu2aa.com
1992 год - http://eu2aa.qrz.ru

Не в сети
Аватара пользователя
Сообщения: 960
Зарегистрирован: 26 май 2013 10:07
Откуда: Минск, KO33

Re: CW в ADALM PLUTO

Сообщение eu1aq »

IMHO, зависит от используемого софта. Способ подключения Плуто значения не имеет. Помимо USB он может подключаться по LAN. Или WiFi. Ничего не скажу за SDR Angel, не пользовался, но с SDR Console должно работать, поскольку программа и на ввод и на вывод звука использует системные звуковые устройства, к которым относятся как физические (Speaker, Microphone), так и виртуальные (Virtual Audio Cable). VAC применяется для соединения с программами типа WSJT-X и др. После подключения внешнего звукового устройства - USB микрофон, внешняя USB (или FireWire) звуковая карта , внешний USB (или FireWire) аудиоинтерфейс, оно появляется в списке звуковых устройств системы. Выбор конкретного звукового устройства производится в SDR Console.
Насчет выбора модели микрофона. Лучше использовать тот, который звучит лучше (имеется в наличии, по карману купить ...) или больше к лицу ...
:-):
_________________
73! EW1Q
ex EU1AQ, UC2AAQ

Не в сети
Аватара пользователя
Site Admin
Сообщения: 924
Зарегистрирован: 06 июн 2014 17:31
Откуда: Молодечно
Контактная информация:

Re: CW, SSB и FT8 в ADALM PLUTO

Сообщение EU2AA »

Настройка приема FT8
Щелчком правой клавиши мыши по динамику в окне SSB Demodulator открывается окно настройки
RX.png
и выбирается соответствующая строчка

Настройка передачи FT8
Щелчком правой клавиши мыши по микрофону в окне SSB Modulator открывается окно настройки
TX.png
и выбирается соответствующая строчка/

Предварительно нужно загрузить "виртуальный кабель" из командной строки
pactl load-module module-null-sink sink_name=fcdv1op format=s16le channels=2 rate=48000 sink_properties=device.description="fcdv1op"
_________________
Владимир,
ex UC2CED, EU2CED, RC2CA, EU2CA, EV78C, EV79C, EV80NG
2019 год - https://observablehq.com/@eu2aa
2017 год - http://eu2aa.com
1992 год - http://eu2aa.qrz.ru

Не в сети
Аватара пользователя
Site Admin
Сообщения: 924
Зарегистрирован: 06 июн 2014 17:31
Откуда: Молодечно
Контактная информация:

Re: CW, SSB и FT8 в ADALM PLUTO

Сообщение EU2AA »

Сегодня модернизировал интерфейс к USB-микрофону
6OUT2.png
Работать стало гораздо удобнее,
регулировка выходной мощности прямо в тангенте,
избавился от фона - сигнал стал чище,
потери мощности от USB - PLUTO до предусилителя удалось минимизировать,

Первое сообщение в Теме откорректировал.
_________________
Владимир,
ex UC2CED, EU2CED, RC2CA, EU2CA, EV78C, EV79C, EV80NG
2019 год - https://observablehq.com/@eu2aa
2017 год - http://eu2aa.com
1992 год - http://eu2aa.qrz.ru

Не в сети
Аватара пользователя
Сообщения: 169
Зарегистрирован: 04 июл 2017 18:48

Re: CW, SSB и FT8 в ADALM PLUTO

Сообщение EW1LN »

а это вот реально надо рисовать схему из 3х деталей - как сделать вход генератора в USB звуковую карту ?
Неужели все настолько криворукие что сделать это не смогут самостоятельно ?
Ну и обвешивать схему писульками как в болоте тиной - можно схему сделать по госту ?

Не в сети
Аватара пользователя
Site Admin
Сообщения: 924
Зарегистрирован: 06 июн 2014 17:31
Откуда: Молодечно
Контактная информация:

Re: CW, SSB и FT8 в ADALM PLUTO

Сообщение EU2AA »

EW1LN писал(а):а это вот реально надо рисовать схему из 3х деталей - как сделать вход генератора в USB звуковую карту ?
Неужели все настолько криворукие что сделать это не смогут самостоятельно ?
Ну и обвешивать схему писульками как в болоте тиной - можно схему сделать по госту ?
Подробные пояснения на схеме НЕ ПРОТИВОРЕЧАТ ГОСТам.
Посмотрите схему на любой телевизор СССР, там дается много полезной информации.
Именно на поле схемы.
_________________
Владимир,
ex UC2CED, EU2CED, RC2CA, EU2CA, EV78C, EV79C, EV80NG
2019 год - https://observablehq.com/@eu2aa
2017 год - http://eu2aa.com
1992 год - http://eu2aa.qrz.ru

Не в сети
Аватара пользователя
Site Admin
Сообщения: 924
Зарегистрирован: 06 июн 2014 17:31
Откуда: Молодечно
Контактная информация:

Re: CW, SSB и FT8 в ADALM PLUTO

Сообщение EU2AA »

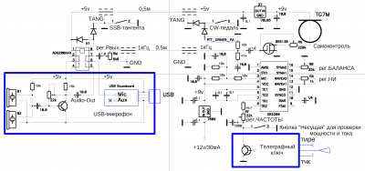
Наконец отладил схему генератора 1кГц с малыми Нелинейными Искажениями,
что позволяет чередовать CW и SSB без дополнительных перестроек.
6OUT5.png
Методика настройки генератора XR2206
1 Настроить RF на частоту 1кГц.
2 Выставить подстроечник RB в среднее положение.
3 Настроить RA по видимому минимуму НИ (Нелинейных Искажений).
Можно использовать ИНИ С6-5, у импортных осциллографов есть режим FFT (Быстрое Преобразование Фурье), в крайнем случае можно точную настройку сделать прямо в эфире, контролируя ВТОРУЮ гармонику собственного сигнала.
4 Настроить RB баланс по видимому минимуму НИ.
Настроить RM по максимуму выходной мощности передатчика, избегая перекачки УМ.
5 Настроить RG на удобную громкость самоконтроля.
6OUT4photo2.jpg
Плата вырезана резаком
Из платы торчит RG - регулятор Громкости Самоконтроля
6OUT4photo4.jpg
*обращаю ВНИМАНИЕ! Аппаратно данная схема подойдет не только под SDRangel c LINUX. но и под SDR-консоль с виндой.
Ведь мы вмешиваемся только в микрофонную цепь, которая ВСЕГДА USB.
_________________
Владимир,
ex UC2CED, EU2CED, RC2CA, EU2CA, EV78C, EV79C, EV80NG
2019 год - https://observablehq.com/@eu2aa
2017 год - http://eu2aa.com
1992 год - http://eu2aa.qrz.ru

Не в сети
Аватара пользователя
Site Admin
Сообщения: 924
Зарегистрирован: 06 июн 2014 17:31
Откуда: Молодечно
Контактная информация:

Re: CW, SSB и FT8 в ADALM PLUTO

Сообщение EU2AA »

Доработка USB-микрофона
Разделить цепи Audio-Out - Mic и +5V, вывести наружу 4 провода разного цвета.
Коммутировать ТОЛЬКО микрофонную цепь недостаточно.
Заметен ПРОЛАЗ микрофона, поэтому лучше отключать микрофонному усилителю еще и напряжение питания +5v.
Фото USB-микрофона после доработки
6OUT4photo6a.jpeg
6OUT4photo5a.jpeg
Регулировку выходной мощности RM вынес к USB-микрофону.
*выходная мощность передатчика в режиме CW напрямую зависит от уровня модулирующего сигнала 1кГц.
При работе CW при перегрузке спутников (QO-100, RS44 и др.) можно оперативно снизить мощность, глядя на свой сигнал на панораме.
_________________
Владимир,
ex UC2CED, EU2CED, RC2CA, EU2CA, EV78C, EV79C, EV80NG
2019 год - https://observablehq.com/@eu2aa
2017 год - http://eu2aa.com
1992 год - http://eu2aa.qrz.ru

Не в сети
Аватара пользователя
Site Admin
Сообщения: 924
Зарегистрирован: 06 июн 2014 17:31
Откуда: Молодечно
Контактная информация:

XR2206

Сообщение EU2AA »

XR2206 - в 1990-х годах была большим дефицитом,
позволяла сделать FSK-модем для пакетной связи.
Нынче на Али их много, по 1$.
Купил 4 штуки, все хорошие.
xr2206.pdf
(191.64 КБ) 391 скачивание
xr2206RU.pdf
(1.43 МБ) 537 скачиваний
_________________
Владимир,
ex UC2CED, EU2CED, RC2CA, EU2CA, EV78C, EV79C, EV80NG
2019 год - https://observablehq.com/@eu2aa
2017 год - http://eu2aa.com
1992 год - http://eu2aa.qrz.ru

Не в сети
Аватара пользователя
Site Admin
Сообщения: 924
Зарегистрирован: 06 июн 2014 17:31
Откуда: Молодечно
Контактная информация:

Re: CW, SSB и FT8 в ADALM PLUTO

Сообщение EU2AA »

Программный РТТ для FT8/FT4

Использовал FTDI232
FT232RL_3.jpg
Прикрепил этот модуль поблизости от РТТ и манипулятора
FTDI232_W.jpeg
и подключил его кабельной перемычкой к общему Хабу.
Когда подключил его, то компьютер объявил, что появилось устройство - USB0.
Вот его и назначил во вкладке WSJT-X/Радио
WSJT-X_радио.png
Схема претерпела изменения
6OUT6.png
Настройки WSJT-X/Звук
WSJT-X_звук.png
прежние.
_________________
Владимир,
ex UC2CED, EU2CED, RC2CA, EU2CA, EV78C, EV79C, EV80NG
2019 год - https://observablehq.com/@eu2aa
2017 год - http://eu2aa.com
1992 год - http://eu2aa.qrz.ru
Ответить