CW, SSB и FT8 в ADALM PLUTO
- Автор
- Сообщение
-
Не в сети
- Site Admin
- Сообщения: 917
- Зарегистрирован: 06 июн 2014 17:31
- Откуда: Молодечно
- Контактная информация:
CW, SSB и FT8 в ADALM PLUTO
CW, SSB и FT8 в ADALM PLUTO
-
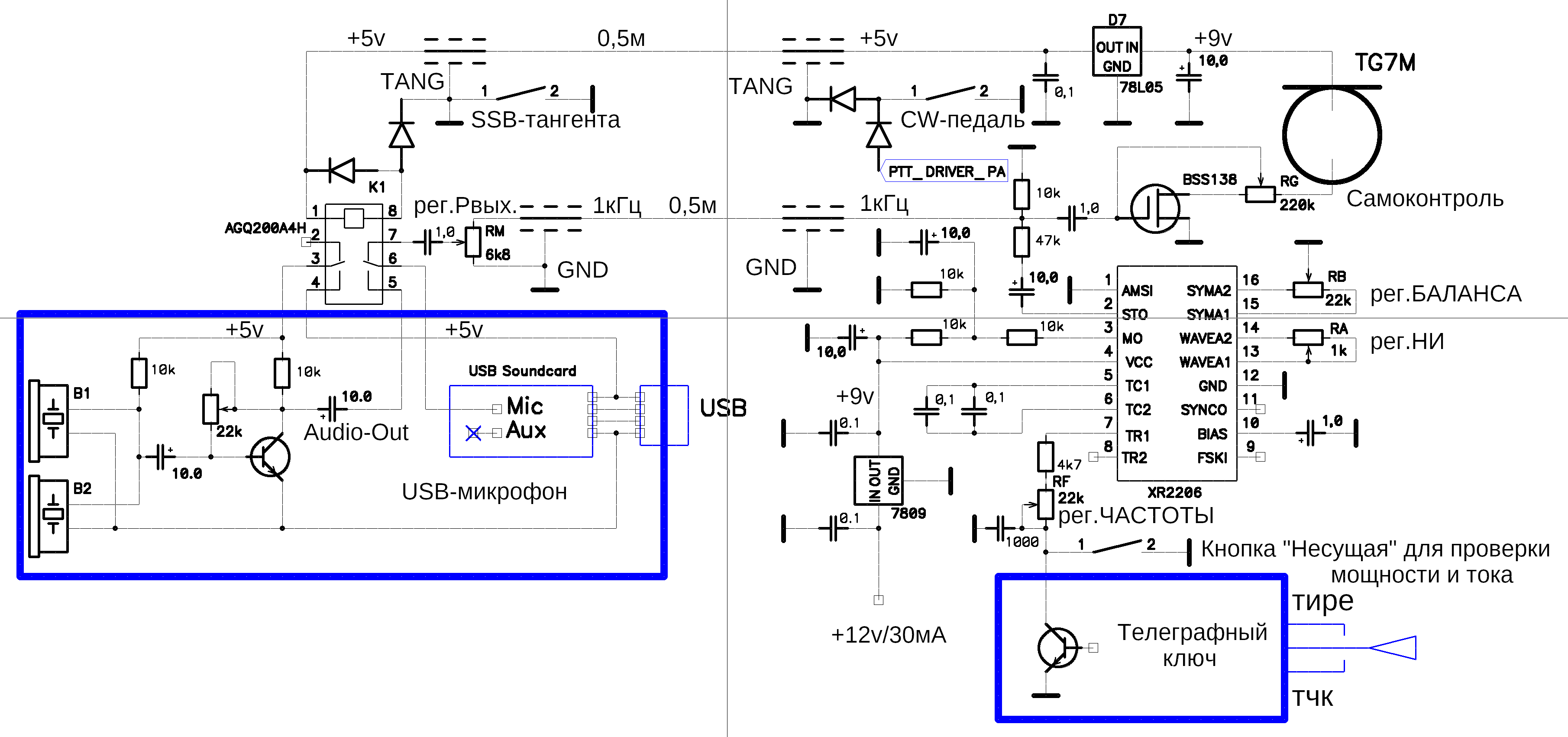
Доработка ADALM PLUTO для работы CW.
Схема USB-микрофона, модель SAMSON Аккуратно вскрываем USB-микрофон и разрываем цепь
Схема дополнительной платы Вместо оптопары можно поставить реле, например AGQ200A4 Мне внук подарил вот такой микрофон https://www.amazon.com/Samson-Mic-Porta ... B001R76D42
Можно использовать любую модель микрофона.
Неплохо, если внутри найдется место для дополнительной платы.
Мне пришлось из корпуса микрофона вынуть плату и вместе с платой генератора 1кГц разместить в корпусе от бесшнуровика.
-
Телеграфный режим
с помощью тонального генератора 1кгц,
размещенного в общем футляре рядом с микрофоном
Схема На самом деле припаял аналог - К561ЛА7
Генератор выдает прямоугольный сигнал, в котором присутствуют гармоники.
Приходится ограничивать спектр в настройках ПЕРЕДАЧИ до 1,5кГц. Это не всегда удобно, если приходится быстро чередовать CW, SSB, FT-8.
Поэтому, пока не сделал генератор 1кГц чистым, без гармоник, настроил генератор на 2кГц,
а фильтр ПЕРЕДАЧИ оставил (0,3-2,7)кГц. Так удобно работать в эфире.
-
Доработка ADALM PLUTO для работы CW.
Схема USB-микрофона, модель SAMSON Аккуратно вскрываем USB-микрофон и разрываем цепь
Схема дополнительной платы Вместо оптопары можно поставить реле, например AGQ200A4 Мне внук подарил вот такой микрофон https://www.amazon.com/Samson-Mic-Porta ... B001R76D42
Можно использовать любую модель микрофона.
Неплохо, если внутри найдется место для дополнительной платы.
Мне пришлось из корпуса микрофона вынуть плату и вместе с платой генератора 1кГц разместить в корпусе от бесшнуровика.
-
Телеграфный режим
с помощью тонального генератора 1кгц,
размещенного в общем футляре рядом с микрофоном
Схема На самом деле припаял аналог - К561ЛА7
Генератор выдает прямоугольный сигнал, в котором присутствуют гармоники.
Приходится ограничивать спектр в настройках ПЕРЕДАЧИ до 1,5кГц. Это не всегда удобно, если приходится быстро чередовать CW, SSB, FT-8.
Поэтому, пока не сделал генератор 1кГц чистым, без гармоник, настроил генератор на 2кГц,
а фильтр ПЕРЕДАЧИ оставил (0,3-2,7)кГц. Так удобно работать в эфире.
_________________
Владимир,
ex UC2CED, EU2CED, RC2CA, EU2CA
2019 год - https://observablehq.com/@eu2aa
2017 год - http://eu2aa.com
1992 год - http://eu2aa.qrz.ru
Владимир,
ex UC2CED, EU2CED, RC2CA, EU2CA
2019 год - https://observablehq.com/@eu2aa
2017 год - http://eu2aa.com
1992 год - http://eu2aa.qrz.ru
-
Не в сети
- Сообщения: 485
- Зарегистрирован: 07 апр 2014 16:28
Re: CW в ADALM PLUTO
прывитанне а якую мадэль микрафона лепей ужываць...так сама можливо подлончыць гарнитуру наупрост да ноутбука ??
_________________
Ex UC2AHC#RC2CKD#UC2CEK#R2PEK#EU2CEK#EU50CC#4X4/EU2CC...МС-СССР.
Ex UC2AHC#RC2CKD#UC2CEK#R2PEK#EU2CEK#EU50CC#4X4/EU2CC...МС-СССР.
-
Не в сети
- Site Admin
- Сообщения: 917
- Зарегистрирован: 06 июн 2014 17:31
- Откуда: Молодечно
- Контактная информация:
Re: CW в ADALM PLUTO
Гарнитуру подключить можно.EU2CC писал(а):прывитанне а якую мадэль микрафона лепей ужываць...так сама можливо подлончыць гарнитуру наупрост да ноутбука ??
В USB-микрофоне есть переключатель "Внутренний микрофон/внешний" и гнездо, куда можно включить микрофон гарнитуры,
переключатель, соответственно, переключить в положение "Внешний"
При этом будет подключение Внешнего микрофона по USB.
Наушники включать прямо в HUB USB через такой переходник https://aliexpress.ru/item/100500806802 ... 1655278590
На фото https://qrz.by/forum/download/file.php? ... &mode=view гнездо для Внешнего микрофона справа,
а переключатель слева.
_________________
Владимир,
ex UC2CED, EU2CED, RC2CA, EU2CA
2019 год - https://observablehq.com/@eu2aa
2017 год - http://eu2aa.com
1992 год - http://eu2aa.qrz.ru
Владимир,
ex UC2CED, EU2CED, RC2CA, EU2CA
2019 год - https://observablehq.com/@eu2aa
2017 год - http://eu2aa.com
1992 год - http://eu2aa.qrz.ru
-
Не в сети
- Сообщения: 927
- Зарегистрирован: 26 май 2013 10:07
- Откуда: Минск, KO33
Re: CW в ADALM PLUTO
IMHO, зависит от используемого софта. Способ подключения Плуто значения не имеет. Помимо USB он может подключаться по LAN. Или WiFi. Ничего не скажу за SDR Angel, не пользовался, но с SDR Console должно работать, поскольку программа и на ввод и на вывод звука использует системные звуковые устройства, к которым относятся как физические (Speaker, Microphone), так и виртуальные (Virtual Audio Cable). VAC применяется для соединения с программами типа WSJT-X и др. После подключения внешнего звукового устройства - USB микрофон, внешняя USB (или FireWire) звуковая карта , внешний USB (или FireWire) аудиоинтерфейс, оно появляется в списке звуковых устройств системы. Выбор конкретного звукового устройства производится в SDR Console.
Насчет выбора модели микрофона. Лучше использовать тот, который звучит лучше (имеется в наличии, по карману купить ...) или больше к лицу ...

Насчет выбора модели микрофона. Лучше использовать тот, который звучит лучше (имеется в наличии, по карману купить ...) или больше к лицу ...
_________________
73! EW1Q
ex EU1AQ, UC2AAQ
73! EW1Q
ex EU1AQ, UC2AAQ
-
Не в сети
- Site Admin
- Сообщения: 917
- Зарегистрирован: 06 июн 2014 17:31
- Откуда: Молодечно
- Контактная информация:
Re: CW, SSB и FT8 в ADALM PLUTO
Настройка приема FT8
Щелчком правой клавиши мыши по динамику в окне SSB Demodulator открывается окно настройки и выбирается соответствующая строчка
Настройка передачи FT8
Щелчком правой клавиши мыши по микрофону в окне SSB Modulator открывается окно настройки и выбирается соответствующая строчка/
Предварительно нужно загрузить "виртуальный кабель" из командной строки
pactl load-module module-null-sink sink_name=fcdv1op format=s16le channels=2 rate=48000 sink_properties=device.description="fcdv1op"
Щелчком правой клавиши мыши по динамику в окне SSB Demodulator открывается окно настройки и выбирается соответствующая строчка
Настройка передачи FT8
Щелчком правой клавиши мыши по микрофону в окне SSB Modulator открывается окно настройки и выбирается соответствующая строчка/
Предварительно нужно загрузить "виртуальный кабель" из командной строки
pactl load-module module-null-sink sink_name=fcdv1op format=s16le channels=2 rate=48000 sink_properties=device.description="fcdv1op"
_________________
Владимир,
ex UC2CED, EU2CED, RC2CA, EU2CA
2019 год - https://observablehq.com/@eu2aa
2017 год - http://eu2aa.com
1992 год - http://eu2aa.qrz.ru
Владимир,
ex UC2CED, EU2CED, RC2CA, EU2CA
2019 год - https://observablehq.com/@eu2aa
2017 год - http://eu2aa.com
1992 год - http://eu2aa.qrz.ru
-
Не в сети
- Site Admin
- Сообщения: 917
- Зарегистрирован: 06 июн 2014 17:31
- Откуда: Молодечно
- Контактная информация:
Re: CW, SSB и FT8 в ADALM PLUTO
Сегодня модернизировал интерфейс к USB-микрофону
Работать стало гораздо удобнее,
регулировка выходной мощности прямо в тангенте,
избавился от фона - сигнал стал чище,
потери мощности от USB - PLUTO до предусилителя удалось минимизировать,
Первое сообщение в Теме откорректировал.
регулировка выходной мощности прямо в тангенте,
избавился от фона - сигнал стал чище,
потери мощности от USB - PLUTO до предусилителя удалось минимизировать,
Первое сообщение в Теме откорректировал.
_________________
Владимир,
ex UC2CED, EU2CED, RC2CA, EU2CA
2019 год - https://observablehq.com/@eu2aa
2017 год - http://eu2aa.com
1992 год - http://eu2aa.qrz.ru
Владимир,
ex UC2CED, EU2CED, RC2CA, EU2CA
2019 год - https://observablehq.com/@eu2aa
2017 год - http://eu2aa.com
1992 год - http://eu2aa.qrz.ru
-
Не в сети
- Сообщения: 169
- Зарегистрирован: 04 июл 2017 18:48
Re: CW, SSB и FT8 в ADALM PLUTO
а это вот реально надо рисовать схему из 3х деталей - как сделать вход генератора в USB звуковую карту ?
Неужели все настолько криворукие что сделать это не смогут самостоятельно ?
Ну и обвешивать схему писульками как в болоте тиной - можно схему сделать по госту ?
Неужели все настолько криворукие что сделать это не смогут самостоятельно ?
Ну и обвешивать схему писульками как в болоте тиной - можно схему сделать по госту ?
-
Не в сети
- Site Admin
- Сообщения: 917
- Зарегистрирован: 06 июн 2014 17:31
- Откуда: Молодечно
- Контактная информация:
Re: CW, SSB и FT8 в ADALM PLUTO
Подробные пояснения на схеме НЕ ПРОТИВОРЕЧАТ ГОСТам.EW1LN писал(а):а это вот реально надо рисовать схему из 3х деталей - как сделать вход генератора в USB звуковую карту ?
Неужели все настолько криворукие что сделать это не смогут самостоятельно ?
Ну и обвешивать схему писульками как в болоте тиной - можно схему сделать по госту ?
Посмотрите схему на любой телевизор СССР, там дается много полезной информации.
Именно на поле схемы.
_________________
Владимир,
ex UC2CED, EU2CED, RC2CA, EU2CA
2019 год - https://observablehq.com/@eu2aa
2017 год - http://eu2aa.com
1992 год - http://eu2aa.qrz.ru
Владимир,
ex UC2CED, EU2CED, RC2CA, EU2CA
2019 год - https://observablehq.com/@eu2aa
2017 год - http://eu2aa.com
1992 год - http://eu2aa.qrz.ru
-
Не в сети
- Site Admin
- Сообщения: 917
- Зарегистрирован: 06 июн 2014 17:31
- Откуда: Молодечно
- Контактная информация:
Re: CW, SSB и FT8 в ADALM PLUTO
Наконец отладил схему генератора 1кГц с малыми Нелинейными Искажениями,
что позволяет чередовать CW и SSB без дополнительных перестроек. Методика настройки генератора XR2206
1 Настроить RF на частоту 1кГц.
2 Выставить подстроечник RB в среднее положение.
3 Настроить RA по видимому минимуму НИ (Нелинейных Искажений).
Можно использовать ИНИ С6-5, у импортных осциллографов есть режим FFT (Быстрое Преобразование Фурье), в крайнем случае можно точную настройку сделать прямо в эфире, контролируя ВТОРУЮ гармонику собственного сигнала.
4 Настроить RB баланс по видимому минимуму НИ.
Настроить RM по максимуму выходной мощности передатчика, избегая перекачки УМ.
5 Настроить RG на удобную громкость самоконтроля. Плата вырезана резаком
Из платы торчит RG - регулятор Громкости Самоконтроля *обращаю ВНИМАНИЕ! Аппаратно данная схема подойдет не только под SDRangel c LINUX. но и под SDR-консоль с виндой.
Ведь мы вмешиваемся только в микрофонную цепь, которая ВСЕГДА USB.
что позволяет чередовать CW и SSB без дополнительных перестроек. Методика настройки генератора XR2206
1 Настроить RF на частоту 1кГц.
2 Выставить подстроечник RB в среднее положение.
3 Настроить RA по видимому минимуму НИ (Нелинейных Искажений).
Можно использовать ИНИ С6-5, у импортных осциллографов есть режим FFT (Быстрое Преобразование Фурье), в крайнем случае можно точную настройку сделать прямо в эфире, контролируя ВТОРУЮ гармонику собственного сигнала.
4 Настроить RB баланс по видимому минимуму НИ.
Настроить RM по максимуму выходной мощности передатчика, избегая перекачки УМ.
5 Настроить RG на удобную громкость самоконтроля. Плата вырезана резаком
Из платы торчит RG - регулятор Громкости Самоконтроля *обращаю ВНИМАНИЕ! Аппаратно данная схема подойдет не только под SDRangel c LINUX. но и под SDR-консоль с виндой.
Ведь мы вмешиваемся только в микрофонную цепь, которая ВСЕГДА USB.
_________________
Владимир,
ex UC2CED, EU2CED, RC2CA, EU2CA
2019 год - https://observablehq.com/@eu2aa
2017 год - http://eu2aa.com
1992 год - http://eu2aa.qrz.ru
Владимир,
ex UC2CED, EU2CED, RC2CA, EU2CA
2019 год - https://observablehq.com/@eu2aa
2017 год - http://eu2aa.com
1992 год - http://eu2aa.qrz.ru
-
Не в сети
- Site Admin
- Сообщения: 917
- Зарегистрирован: 06 июн 2014 17:31
- Откуда: Молодечно
- Контактная информация:
Re: CW, SSB и FT8 в ADALM PLUTO
Доработка USB-микрофона
Разделить цепи Audio-Out - Mic и +5V, вывести наружу 4 провода разного цвета.
Коммутировать ТОЛЬКО микрофонную цепь недостаточно.
Заметен ПРОЛАЗ микрофона, поэтому лучше отключать микрофонному усилителю еще и напряжение питания +5v.
Фото USB-микрофона после доработки Регулировку выходной мощности RM вынес к USB-микрофону.
*выходная мощность передатчика в режиме CW напрямую зависит от уровня модулирующего сигнала 1кГц.
При работе CW при перегрузке спутников (QO-100, RS44 и др.) можно оперативно снизить мощность, глядя на свой сигнал на панораме.
Разделить цепи Audio-Out - Mic и +5V, вывести наружу 4 провода разного цвета.
Коммутировать ТОЛЬКО микрофонную цепь недостаточно.
Заметен ПРОЛАЗ микрофона, поэтому лучше отключать микрофонному усилителю еще и напряжение питания +5v.
Фото USB-микрофона после доработки Регулировку выходной мощности RM вынес к USB-микрофону.
*выходная мощность передатчика в режиме CW напрямую зависит от уровня модулирующего сигнала 1кГц.
При работе CW при перегрузке спутников (QO-100, RS44 и др.) можно оперативно снизить мощность, глядя на свой сигнал на панораме.
_________________
Владимир,
ex UC2CED, EU2CED, RC2CA, EU2CA
2019 год - https://observablehq.com/@eu2aa
2017 год - http://eu2aa.com
1992 год - http://eu2aa.qrz.ru
Владимир,
ex UC2CED, EU2CED, RC2CA, EU2CA
2019 год - https://observablehq.com/@eu2aa
2017 год - http://eu2aa.com
1992 год - http://eu2aa.qrz.ru
-
Не в сети
- Site Admin
- Сообщения: 917
- Зарегистрирован: 06 июн 2014 17:31
- Откуда: Молодечно
- Контактная информация:
XR2206
XR2206 - в 1990-х годах была большим дефицитом,
позволяла сделать FSK-модем для пакетной связи.
Нынче на Али их много, по 1$.
Купил 4 штуки, все хорошие.
позволяла сделать FSK-модем для пакетной связи.
Нынче на Али их много, по 1$.
Купил 4 штуки, все хорошие.
_________________
Владимир,
ex UC2CED, EU2CED, RC2CA, EU2CA
2019 год - https://observablehq.com/@eu2aa
2017 год - http://eu2aa.com
1992 год - http://eu2aa.qrz.ru
Владимир,
ex UC2CED, EU2CED, RC2CA, EU2CA
2019 год - https://observablehq.com/@eu2aa
2017 год - http://eu2aa.com
1992 год - http://eu2aa.qrz.ru
-
Не в сети
- Site Admin
- Сообщения: 917
- Зарегистрирован: 06 июн 2014 17:31
- Откуда: Молодечно
- Контактная информация:
Re: CW, SSB и FT8 в ADALM PLUTO
Программный РТТ для FT8/FT4
Использовал FTDI232 Прикрепил этот модуль поблизости от РТТ и манипулятора и подключил его кабельной перемычкой к общему Хабу.
Когда подключил его, то компьютер объявил, что появилось устройство - USB0.
Вот его и назначил во вкладке WSJT-X/Радио Схема претерпела изменения Настройки WSJT-X/Звук прежние.
Использовал FTDI232 Прикрепил этот модуль поблизости от РТТ и манипулятора и подключил его кабельной перемычкой к общему Хабу.
Когда подключил его, то компьютер объявил, что появилось устройство - USB0.
Вот его и назначил во вкладке WSJT-X/Радио Схема претерпела изменения Настройки WSJT-X/Звук прежние.
_________________
Владимир,
ex UC2CED, EU2CED, RC2CA, EU2CA
2019 год - https://observablehq.com/@eu2aa
2017 год - http://eu2aa.com
1992 год - http://eu2aa.qrz.ru
Владимир,
ex UC2CED, EU2CED, RC2CA, EU2CA
2019 год - https://observablehq.com/@eu2aa
2017 год - http://eu2aa.com
1992 год - http://eu2aa.qrz.ru